HOME   LIST
‹–   –›

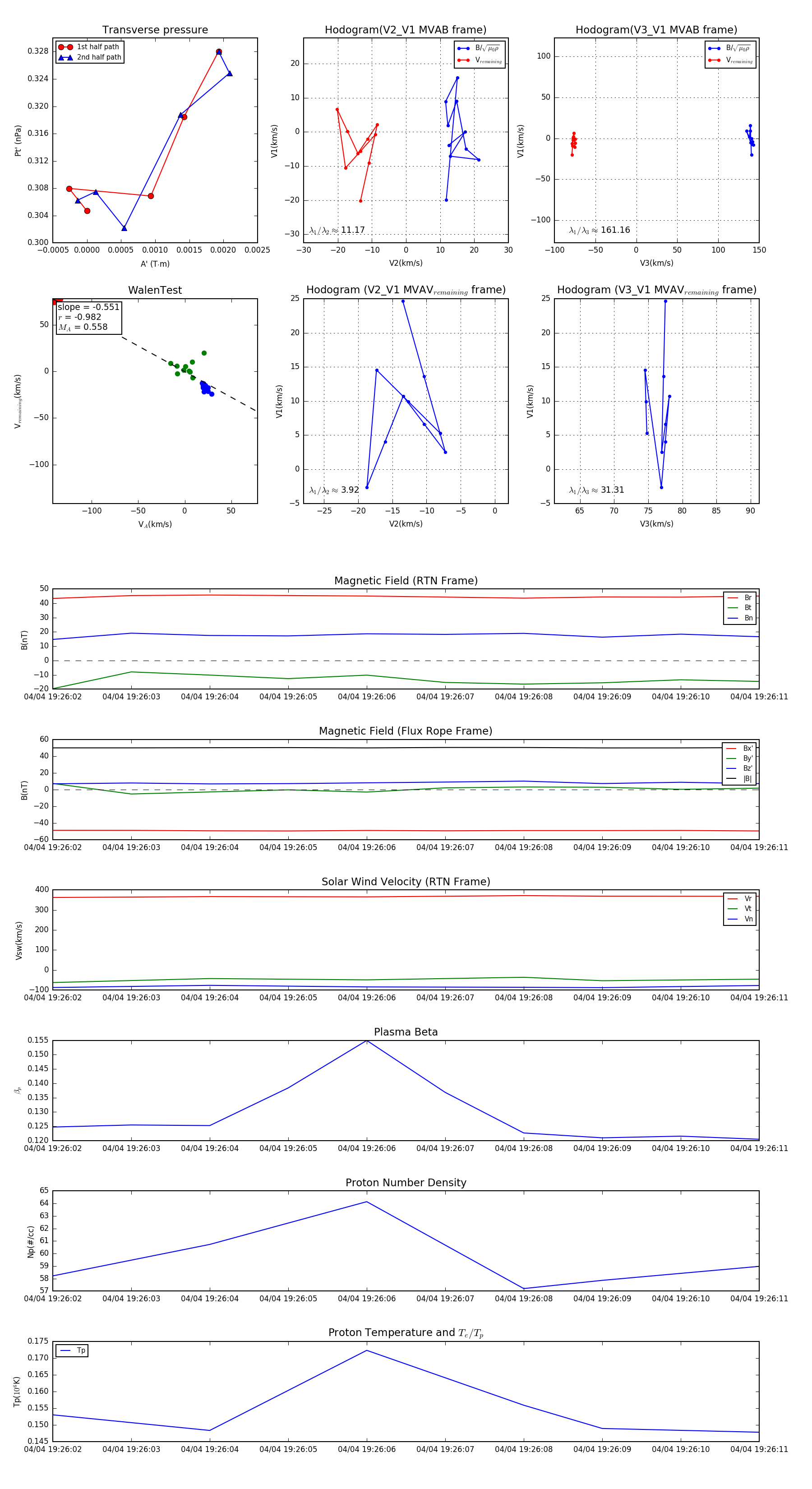
Flux Rope in 2024

Flux Rope Event 2024-04-04 19:26:02 ~ 2024-04-04 19:26:11 (10 seconds)


plot