HOME   LIST
‹–   –›

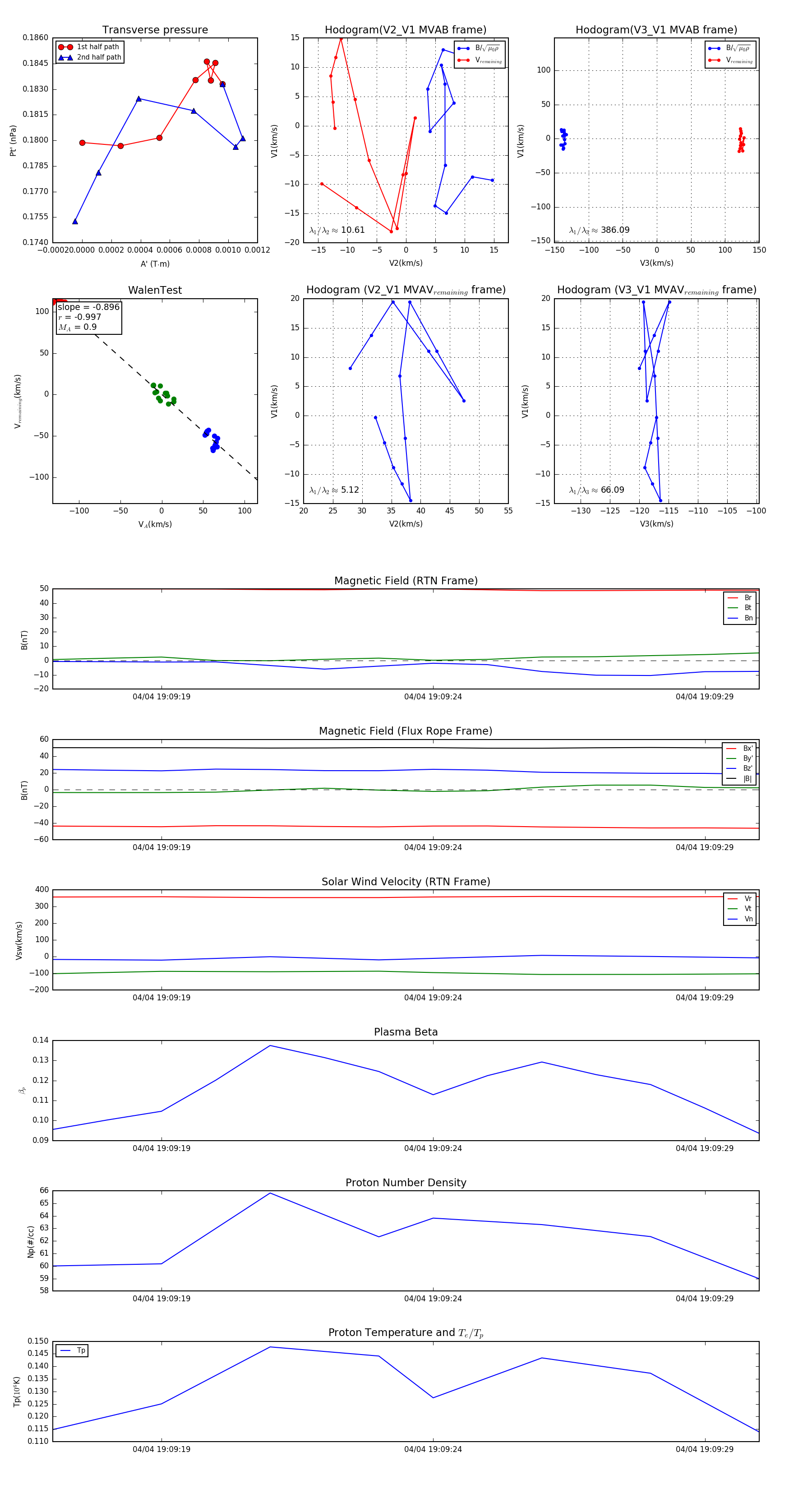
Flux Rope in 2024

Flux Rope Event 2024-04-04 19:09:17 ~ 2024-04-04 19:09:30 (14 seconds)


plot