HOME   LIST
‹–   –›

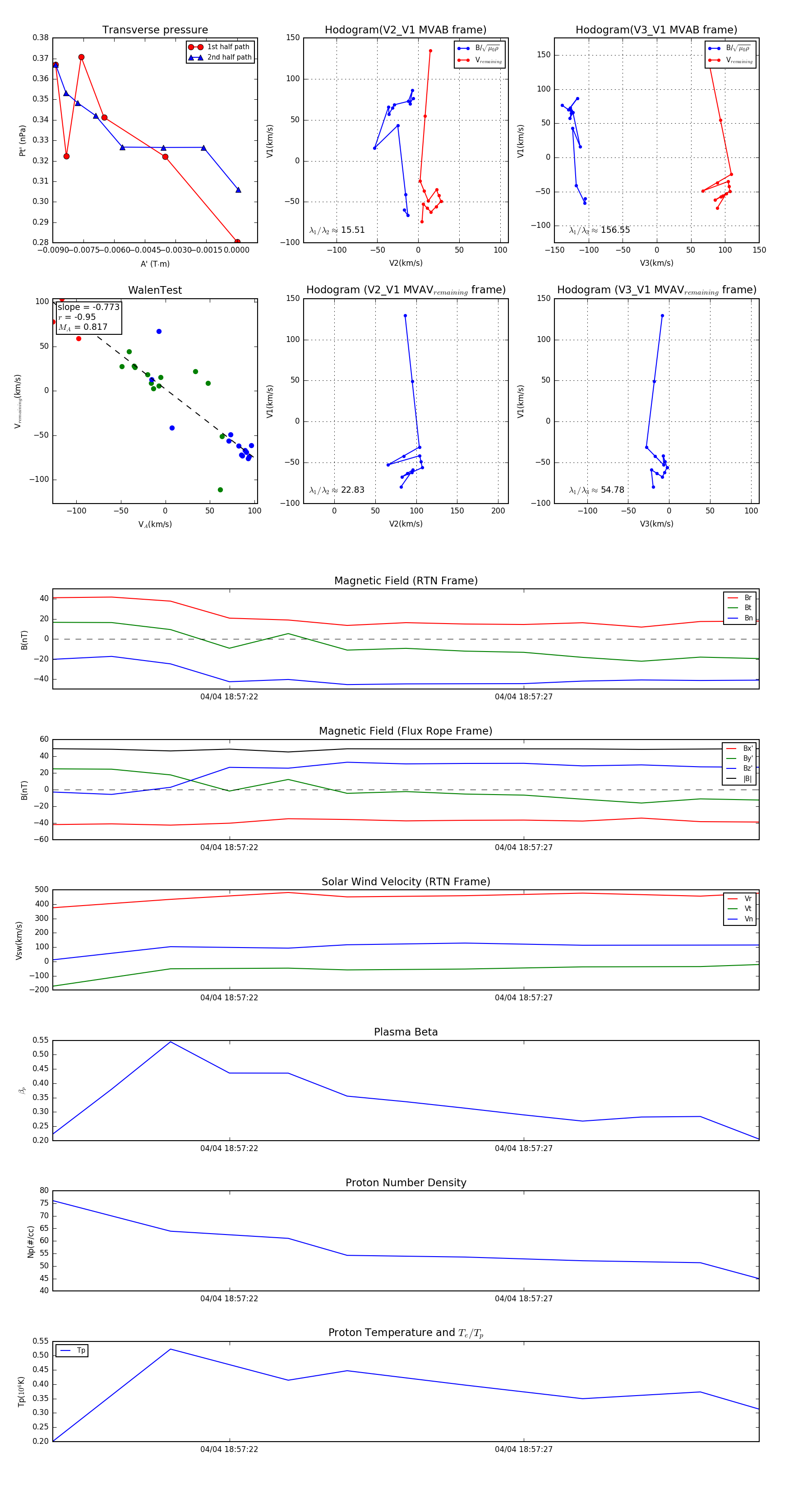
Flux Rope in 2024

Flux Rope Event 2024-04-04 18:57:19 ~ 2024-04-04 18:57:31 (13 seconds)


plot