HOME   LIST
‹–   –›

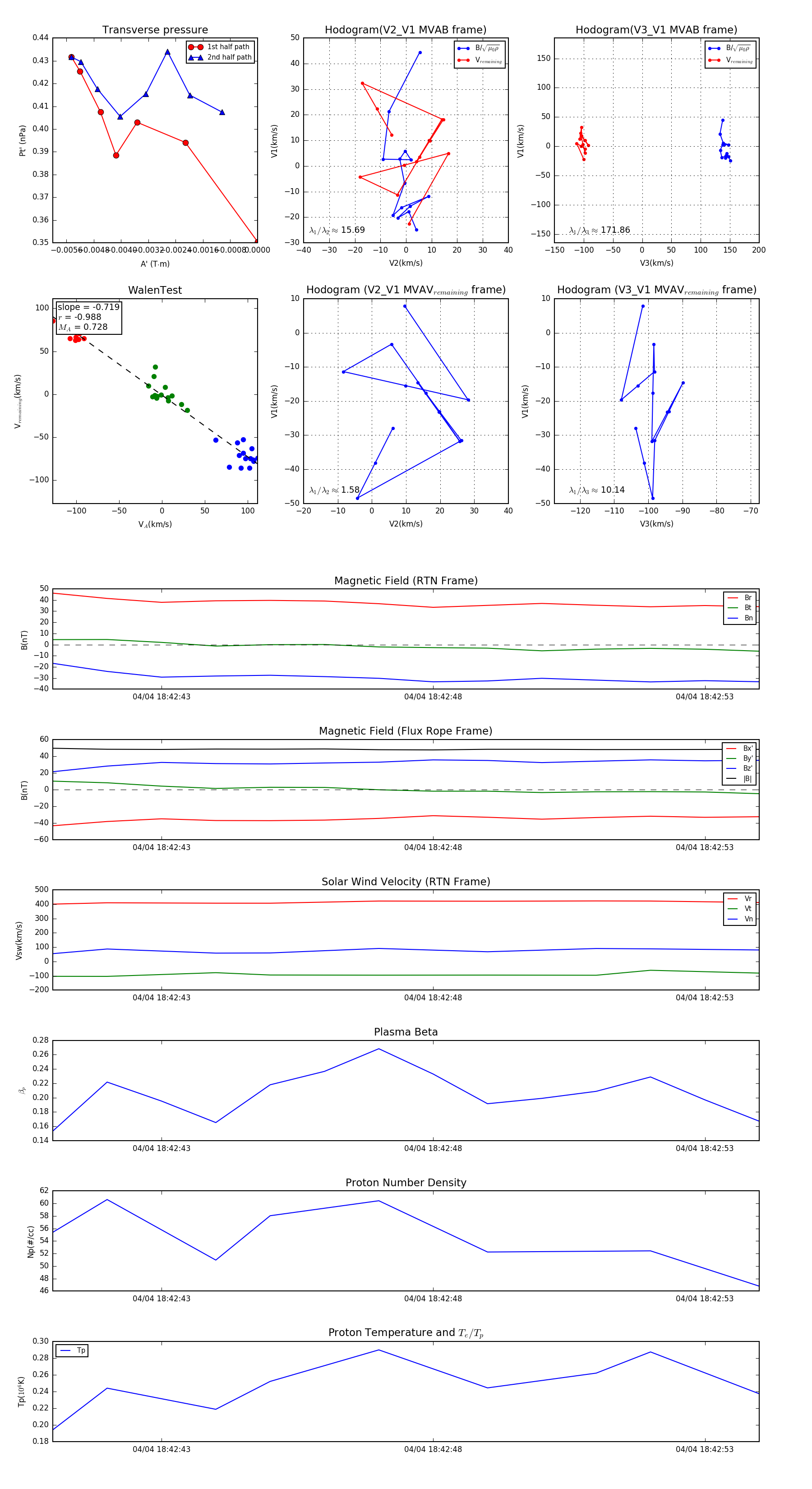
Flux Rope in 2024

Flux Rope Event 2024-04-04 18:42:41 ~ 2024-04-04 18:42:54 (14 seconds)


plot