HOME   LIST
‹–   –›

Flux Rope in 2024

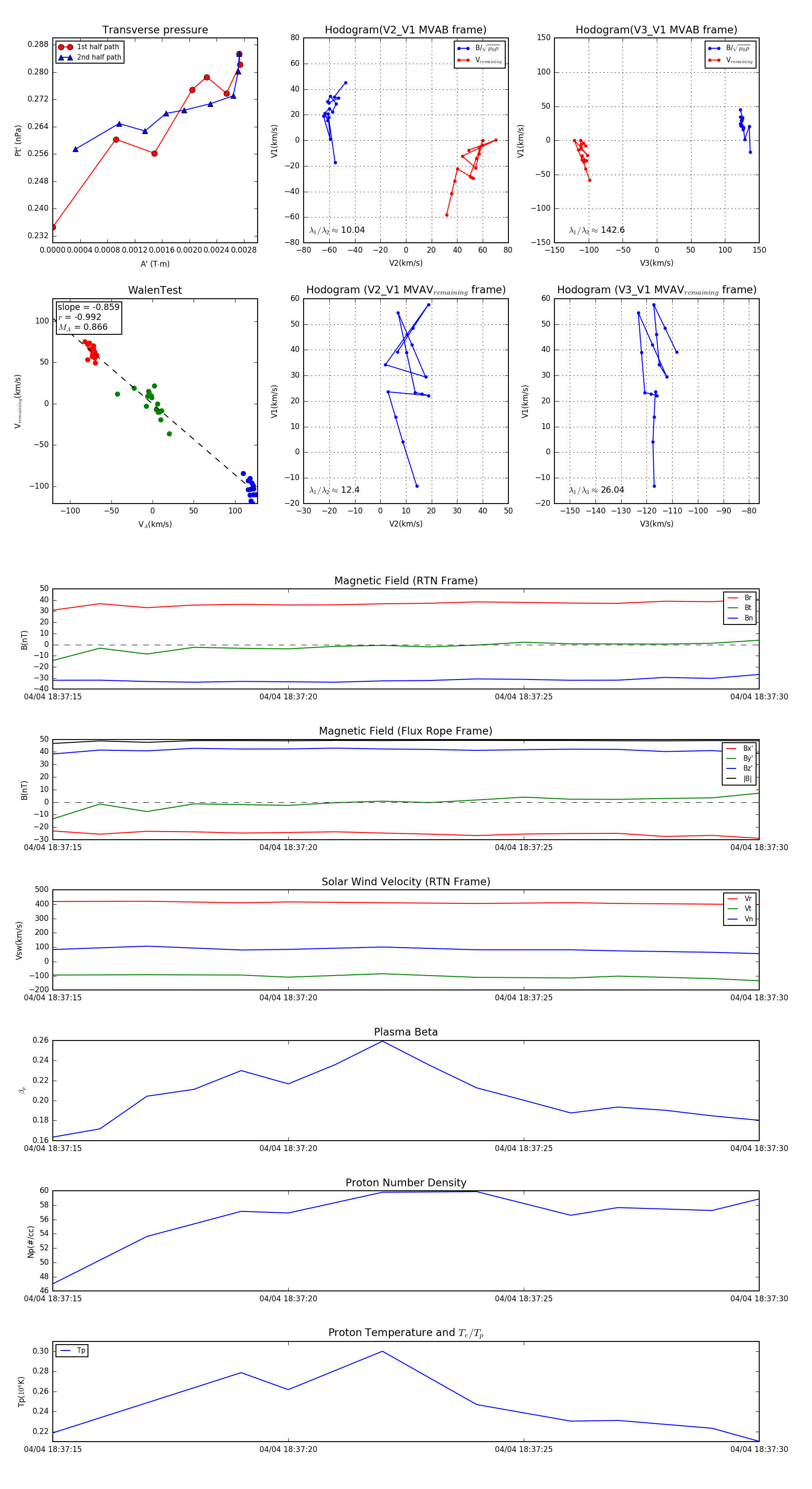
Flux Rope Event 2024-04-04 18:37:15 ~ 2024-04-04 18:37:30 (16 seconds)


plot