HOME   LIST
‹–   –›

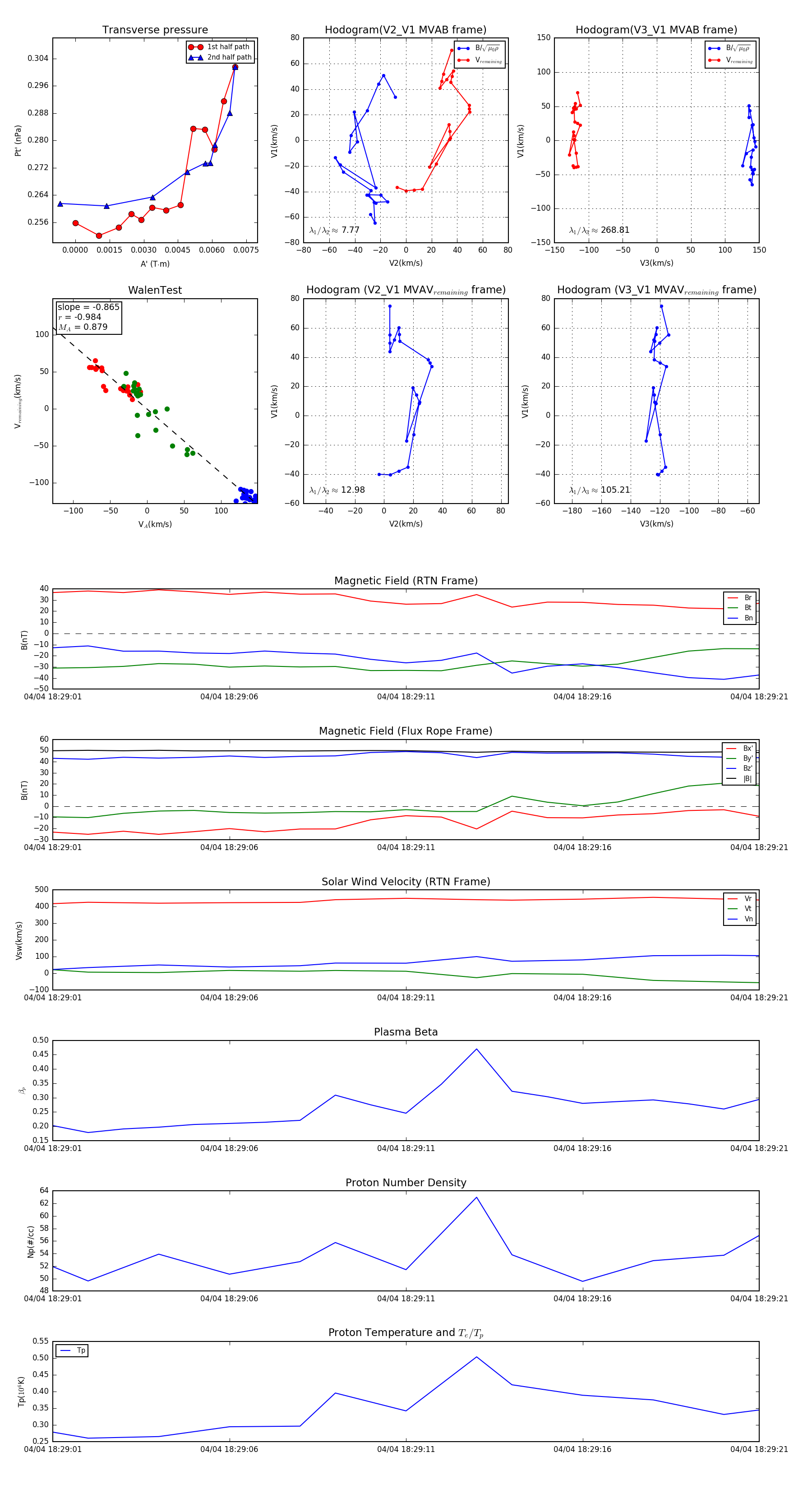
Flux Rope in 2024

Flux Rope Event 2024-04-04 18:29:01 ~ 2024-04-04 18:29:21 (21 seconds)


plot