HOME   LIST
‹–   –›

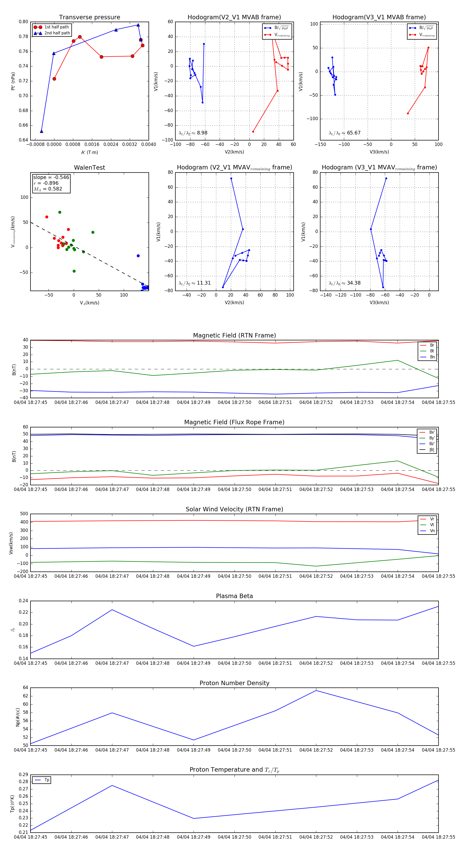
Flux Rope in 2024

Flux Rope Event 2024-04-04 18:27:45 ~ 2024-04-04 18:27:55 (11 seconds)


plot