HOME   LIST
‹–   –›

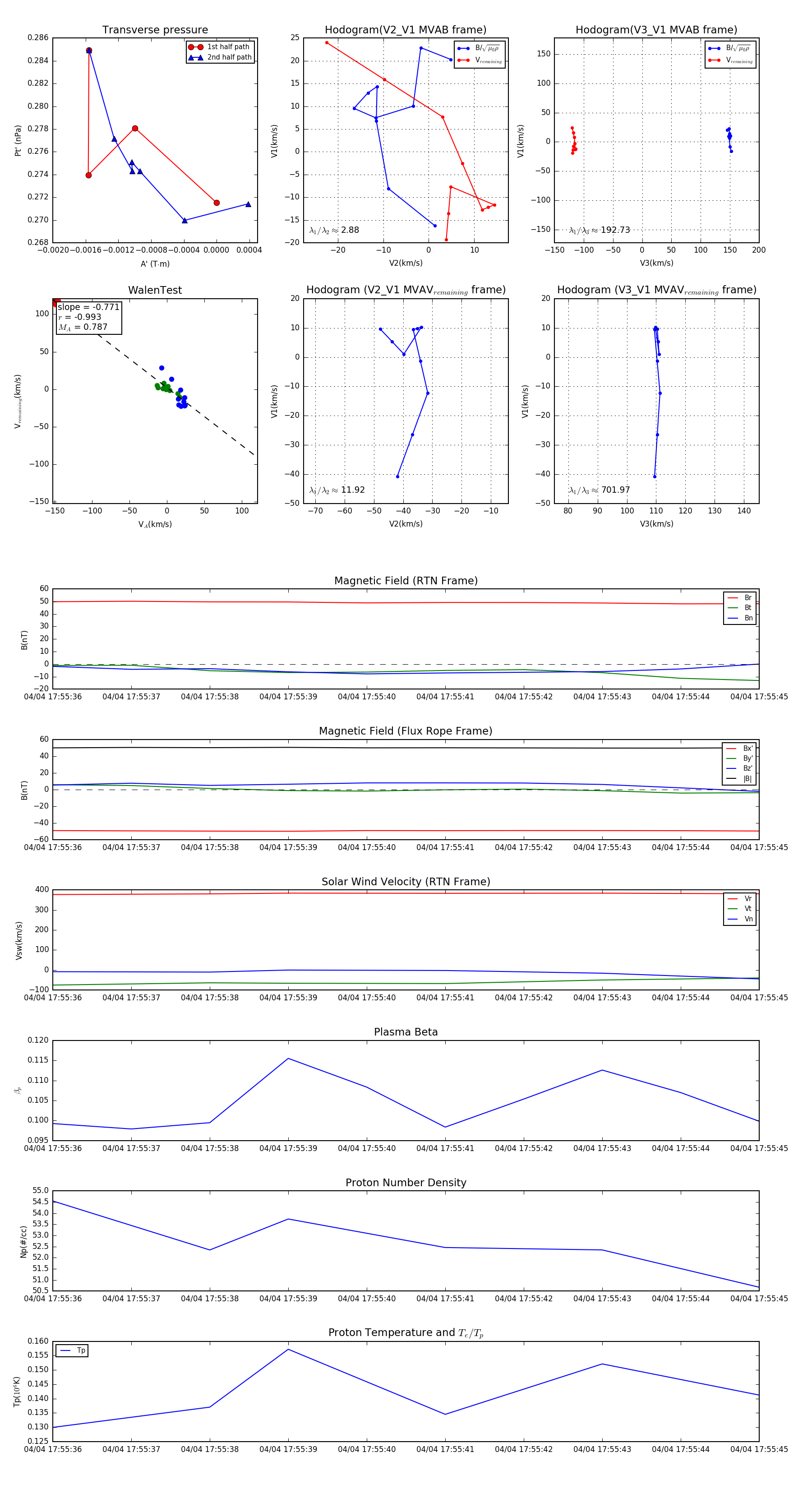
Flux Rope in 2024

Flux Rope Event 2024-04-04 17:55:36 ~ 2024-04-04 17:55:45 (10 seconds)


plot