HOME   LIST
‹–   –›

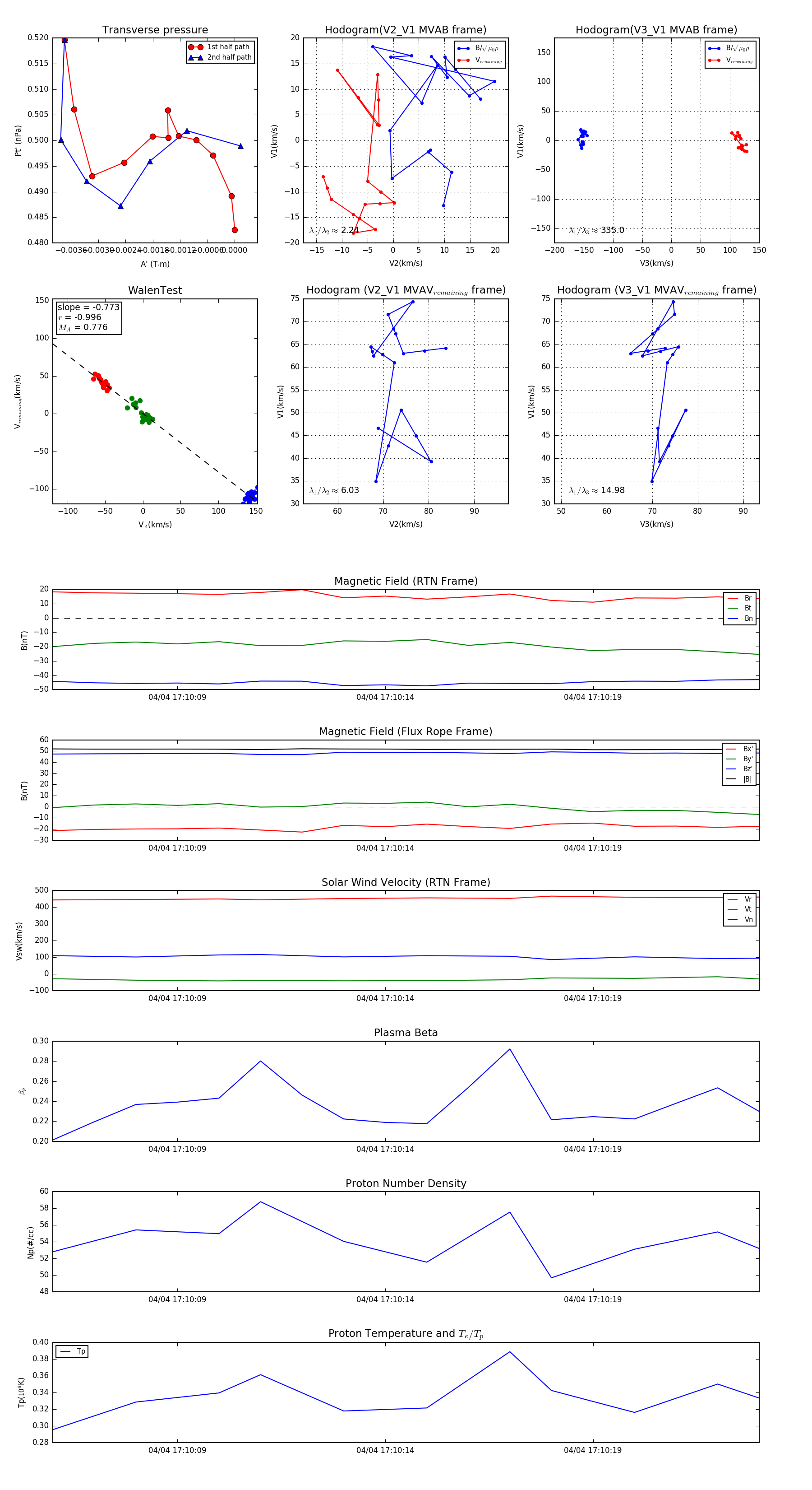
Flux Rope in 2024

Flux Rope Event 2024-04-04 17:10:06 ~ 2024-04-04 17:10:23 (18 seconds)


plot