HOME   LIST
‹–   –›

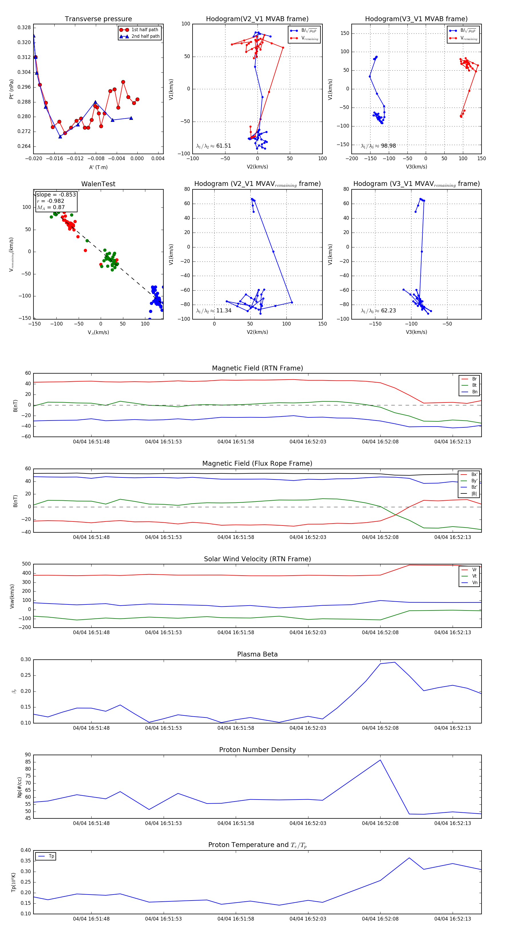
Flux Rope in 2024

Flux Rope Event 2024-04-04 16:51:44 ~ 2024-04-04 16:52:15 (32 seconds)


plot