HOME   LIST
‹–   –›

Flux Rope in 2024

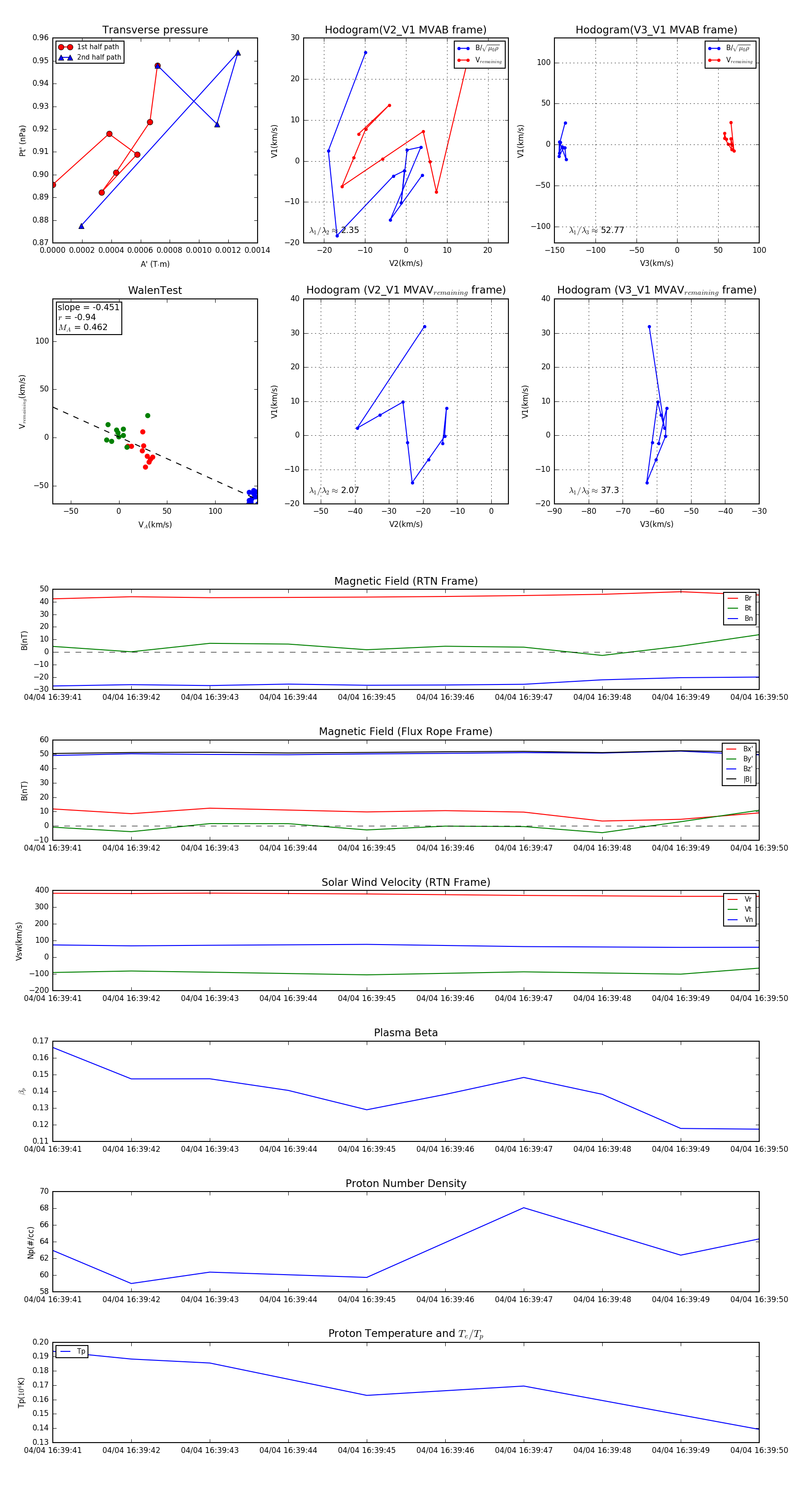
Flux Rope Event 2024-04-04 16:39:41 ~ 2024-04-04 16:39:50 (10 seconds)


plot