HOME   LIST
‹–   –›

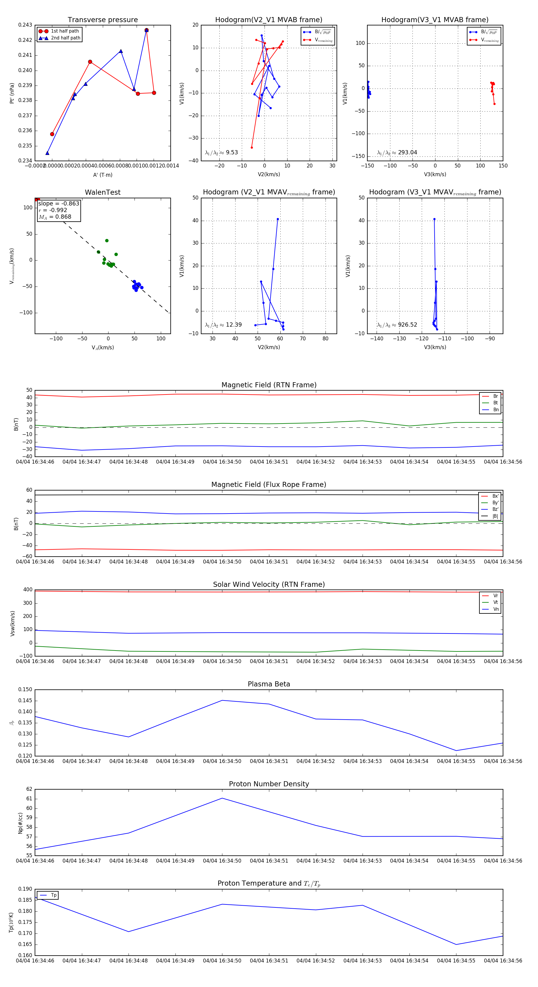
Flux Rope in 2024

Flux Rope Event 2024-04-04 16:34:46 ~ 2024-04-04 16:34:56 (11 seconds)


plot