HOME   LIST
‹–   –›

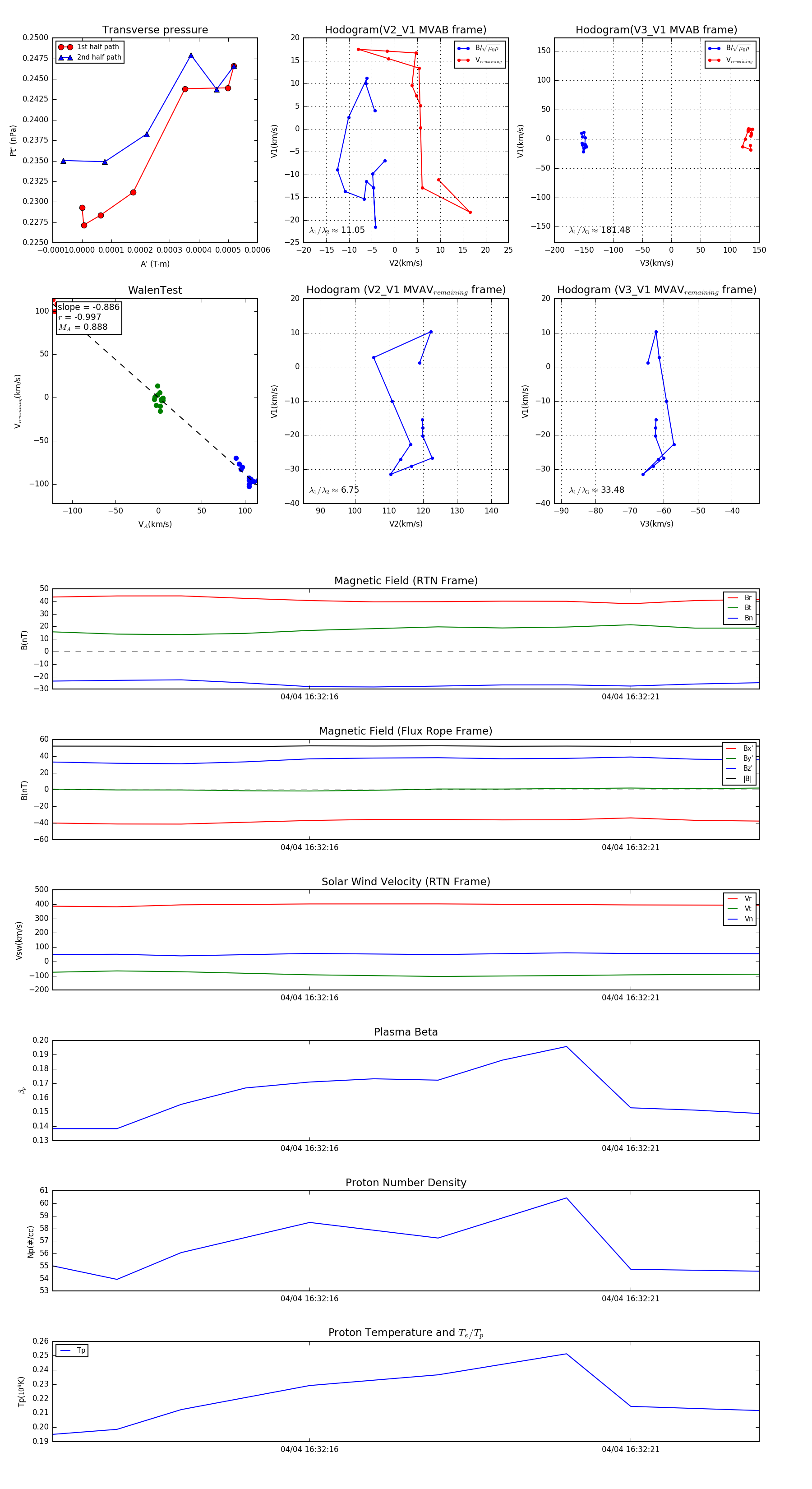
Flux Rope in 2024

Flux Rope Event 2024-04-04 16:32:12 ~ 2024-04-04 16:32:23 (12 seconds)


plot