HOME   LIST
‹–   –›

Flux Rope in 2024

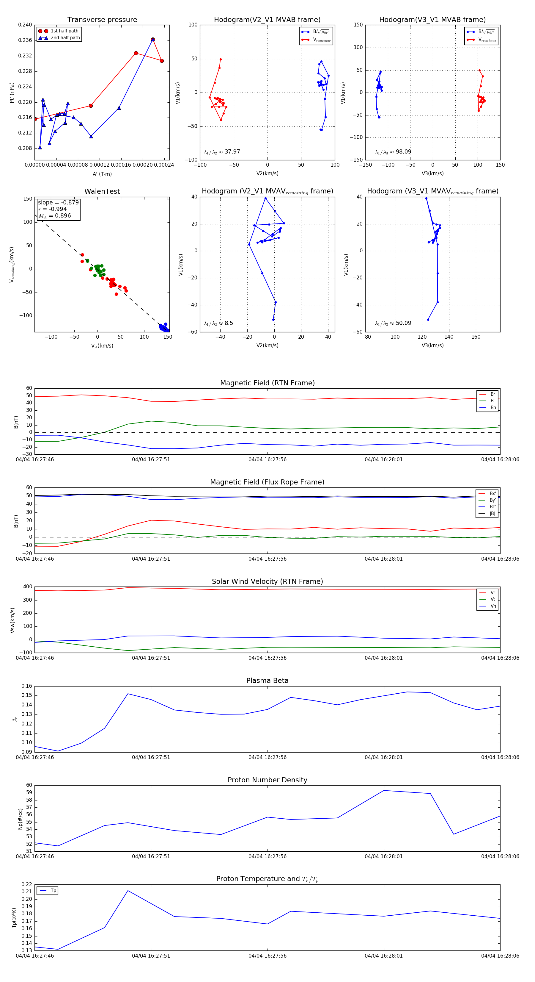
Flux Rope Event 2024-04-04 16:27:46 ~ 2024-04-04 16:28:06 (21 seconds)


plot