HOME   LIST
‹–   –›

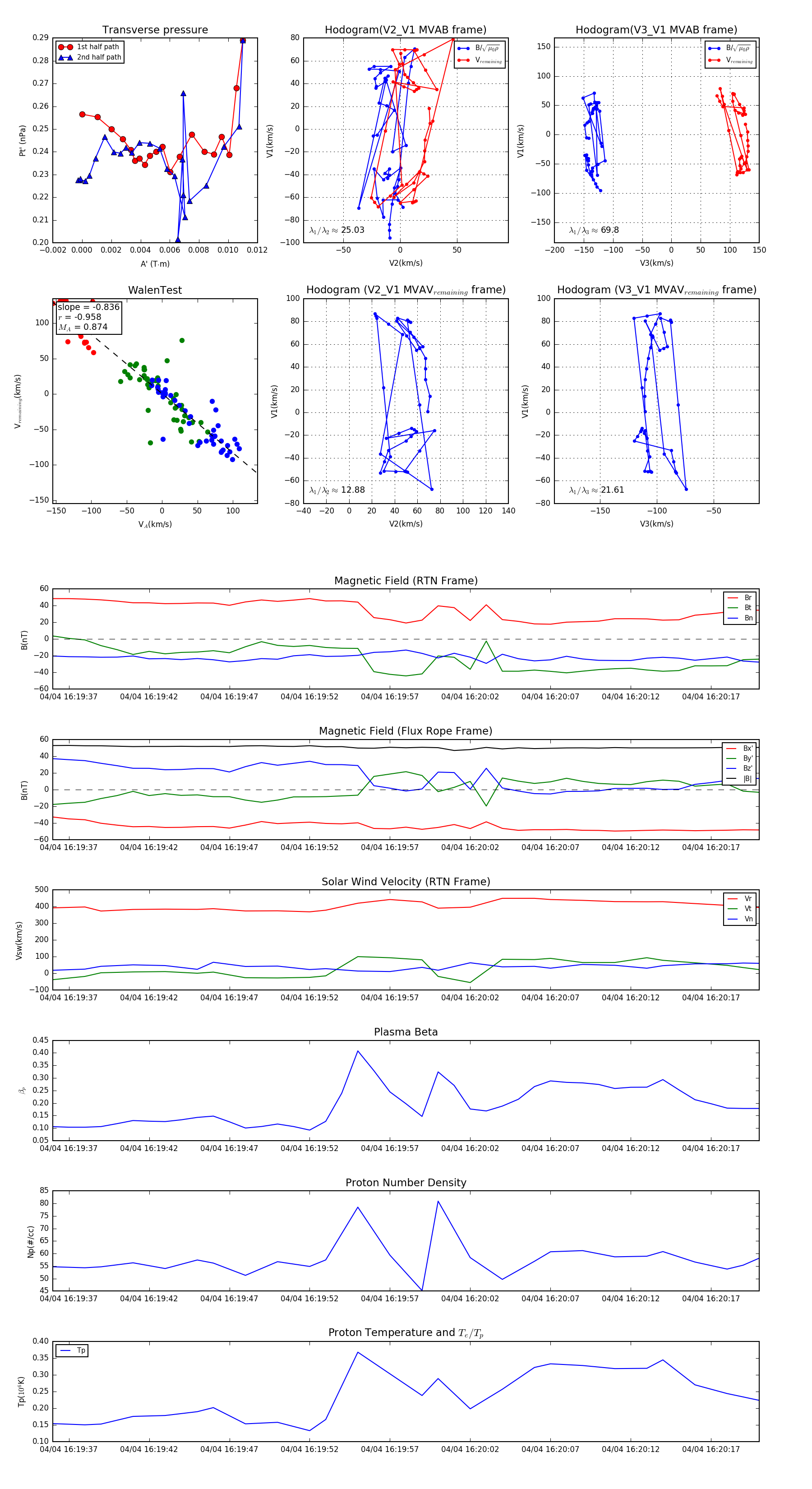
Flux Rope in 2024

Flux Rope Event 2024-04-04 16:19:36 ~ 2024-04-04 16:20:20 (45 seconds)


plot