HOME   LIST
‹–   –›

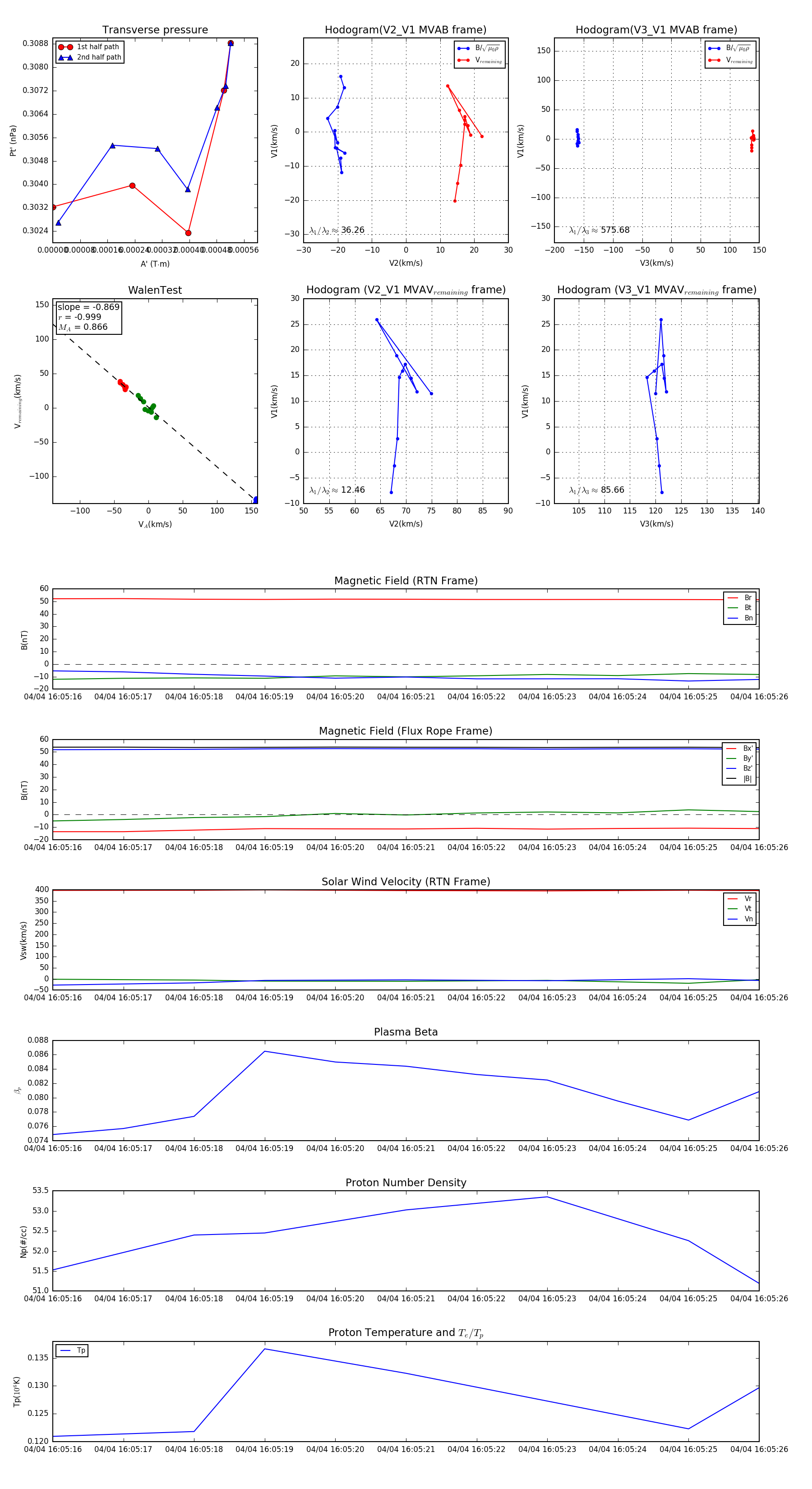
Flux Rope in 2024

Flux Rope Event 2024-04-04 16:05:16 ~ 2024-04-04 16:05:26 (11 seconds)


plot