HOME   LIST
‹–   –›

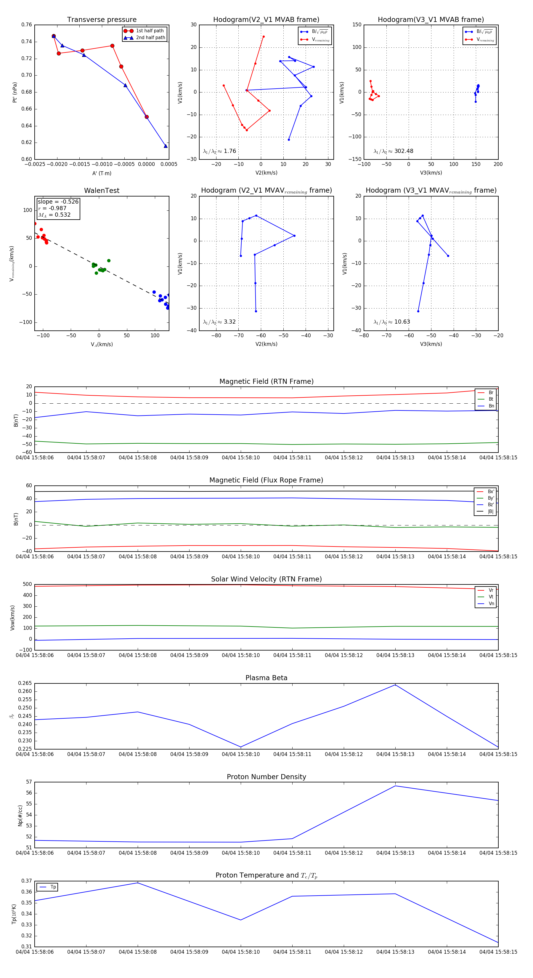
Flux Rope in 2024

Flux Rope Event 2024-04-04 15:58:06 ~ 2024-04-04 15:58:15 (10 seconds)


plot