HOME   LIST
‹–   –›

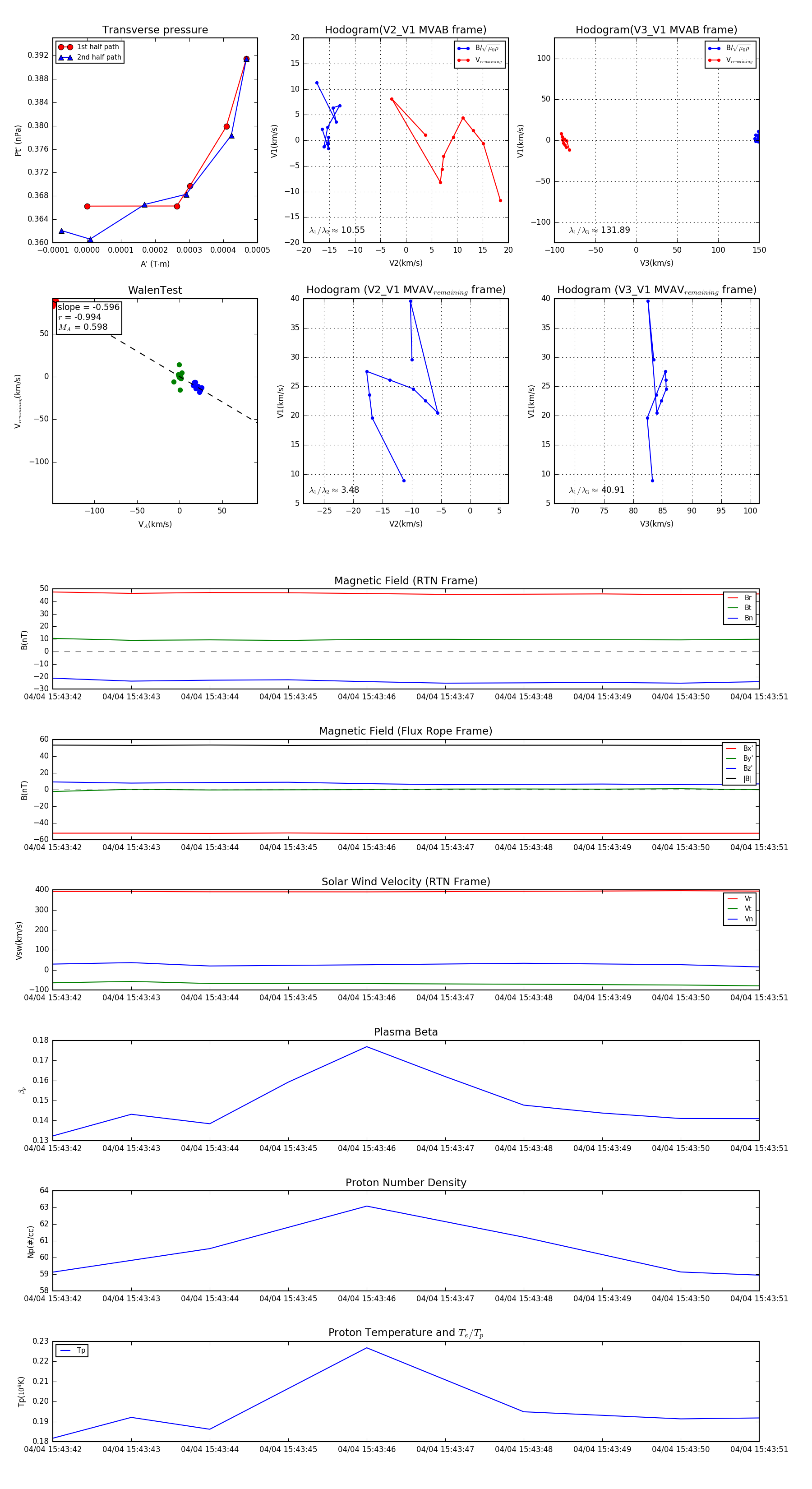
Flux Rope in 2024

Flux Rope Event 2024-04-04 15:43:42 ~ 2024-04-04 15:43:51 (10 seconds)


plot