HOME   LIST
‹–   –›

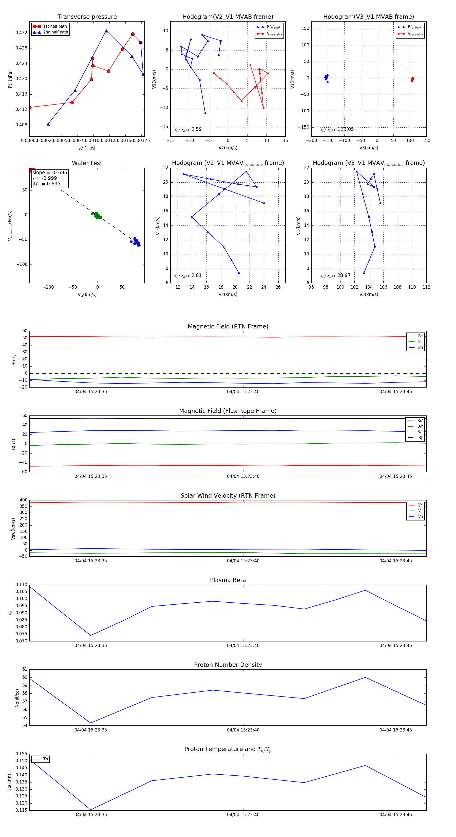
Flux Rope in 2024

Flux Rope Event 2024-04-04 15:23:33 ~ 2024-04-04 15:23:46 (14 seconds)


plot