HOME   LIST
‹–   –›

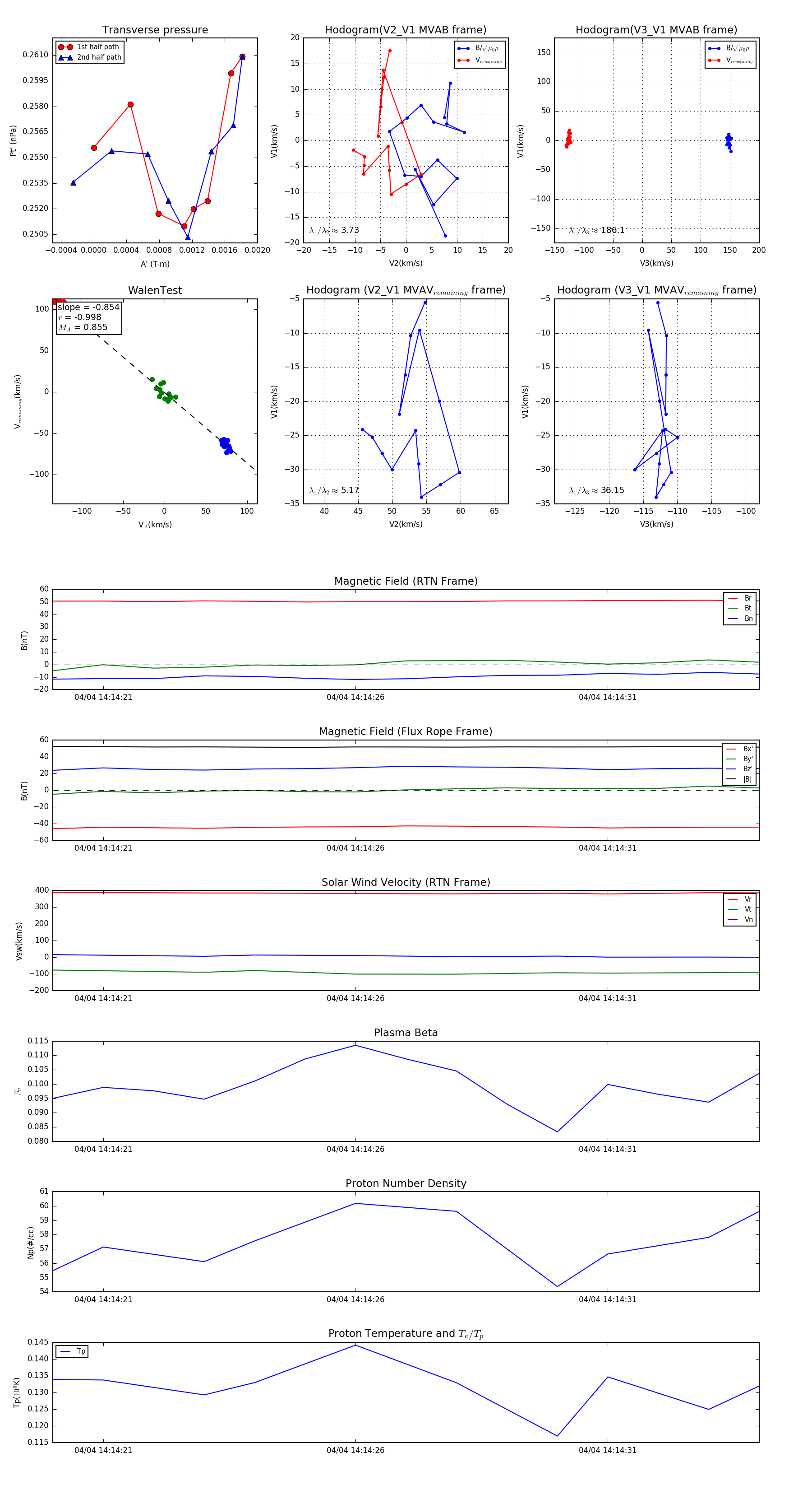
Flux Rope in 2024

Flux Rope Event 2024-04-04 14:14:20 ~ 2024-04-04 14:14:34 (15 seconds)


plot