HOME   LIST
‹–   –›

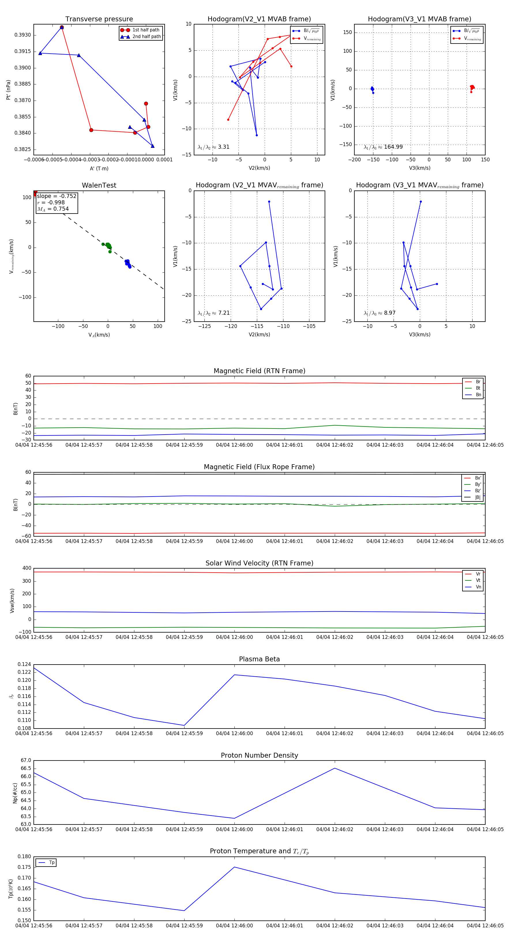
Flux Rope in 2024

Flux Rope Event 2024-04-04 12:45:56 ~ 2024-04-04 12:46:05 (10 seconds)


plot