HOME   LIST
‹–   –›

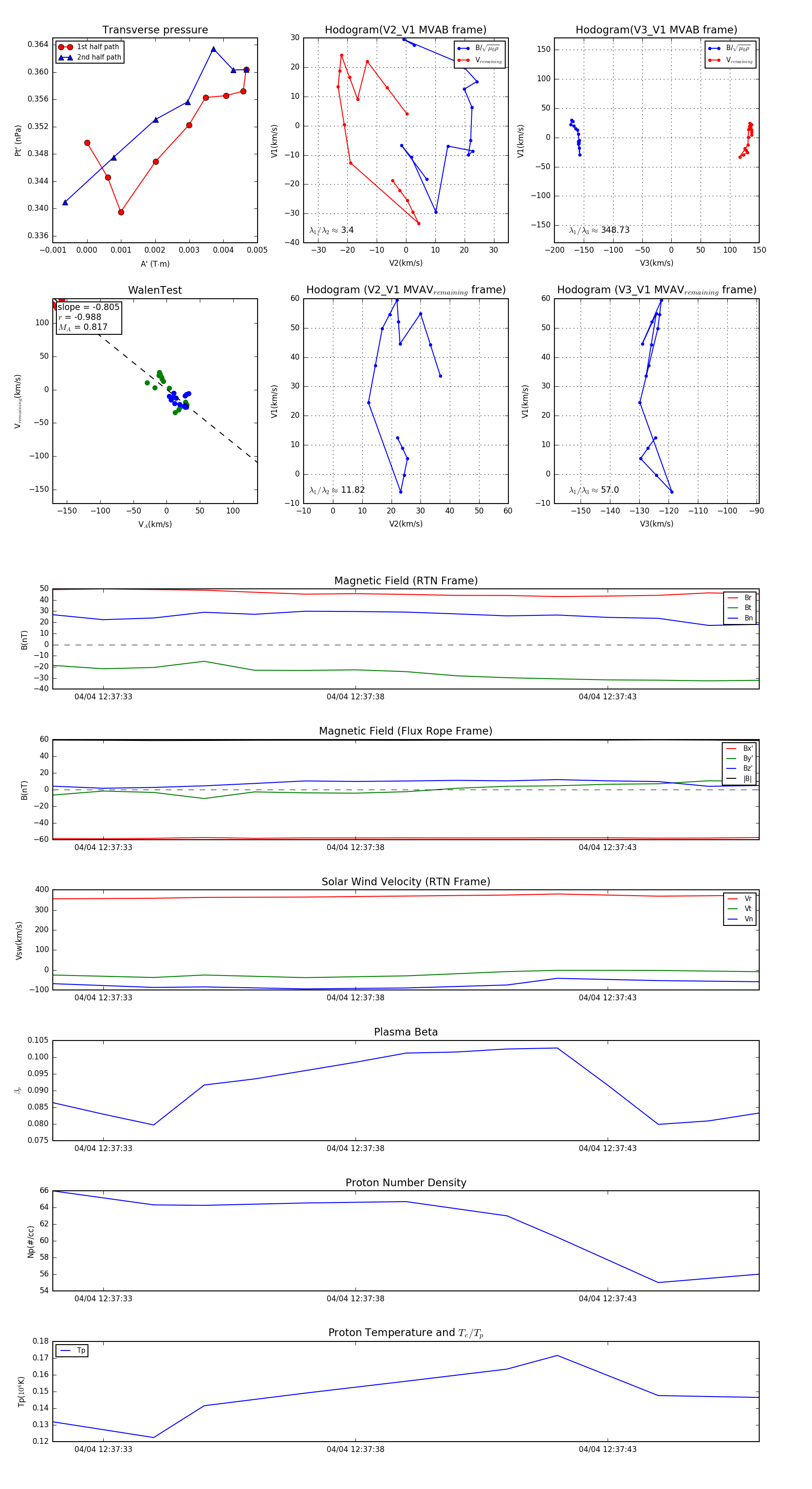
Flux Rope in 2024

Flux Rope Event 2024-04-04 12:37:32 ~ 2024-04-04 12:37:46 (15 seconds)


plot