HOME   LIST
‹–   –›

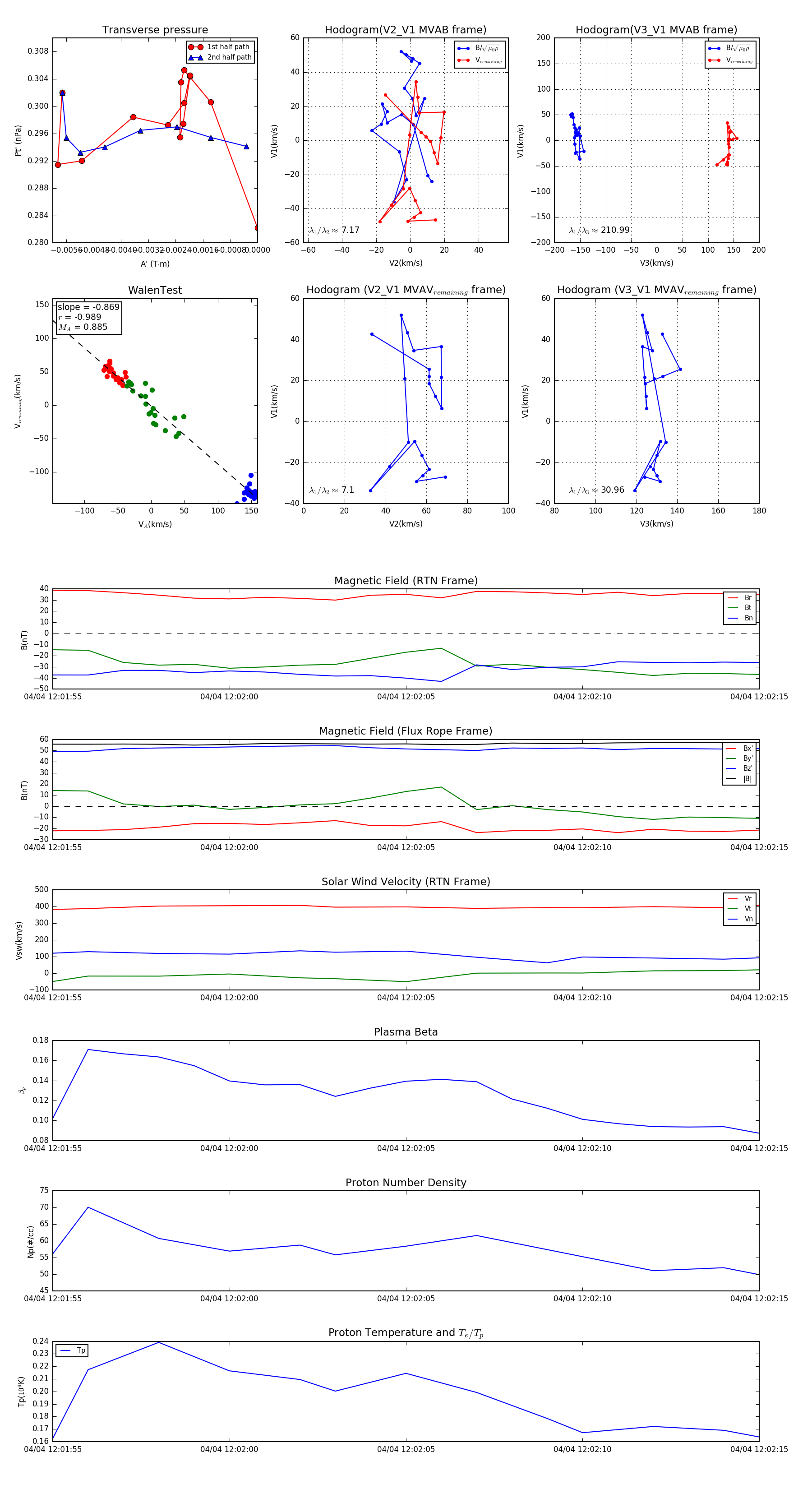
Flux Rope in 2024

Flux Rope Event 2024-04-04 12:01:55 ~ 2024-04-04 12:02:15 (21 seconds)


plot