HOME   LIST
‹–   –›

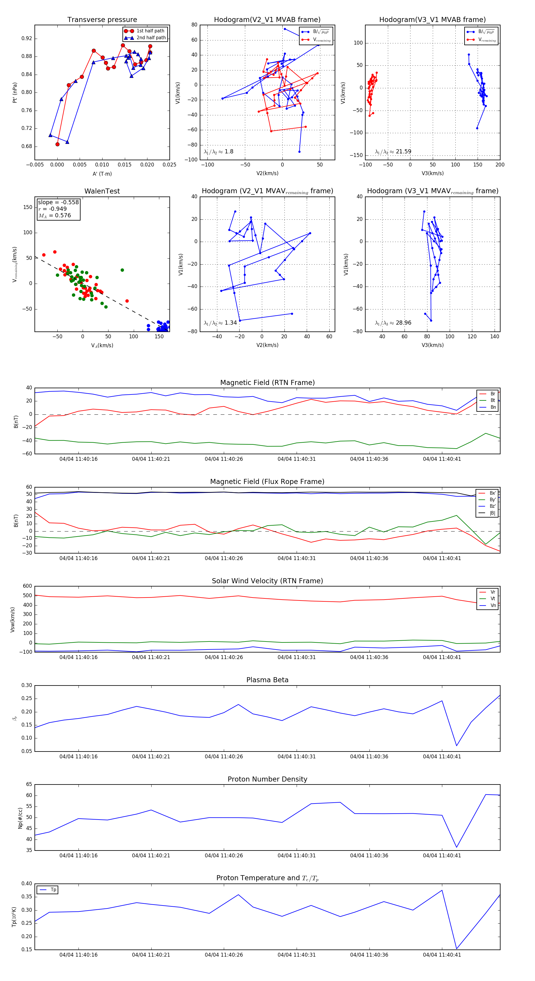
Flux Rope in 2024

Flux Rope Event 2024-04-04 11:40:13 ~ 2024-04-04 11:40:45 (33 seconds)


plot