HOME   LIST
‹–   –›

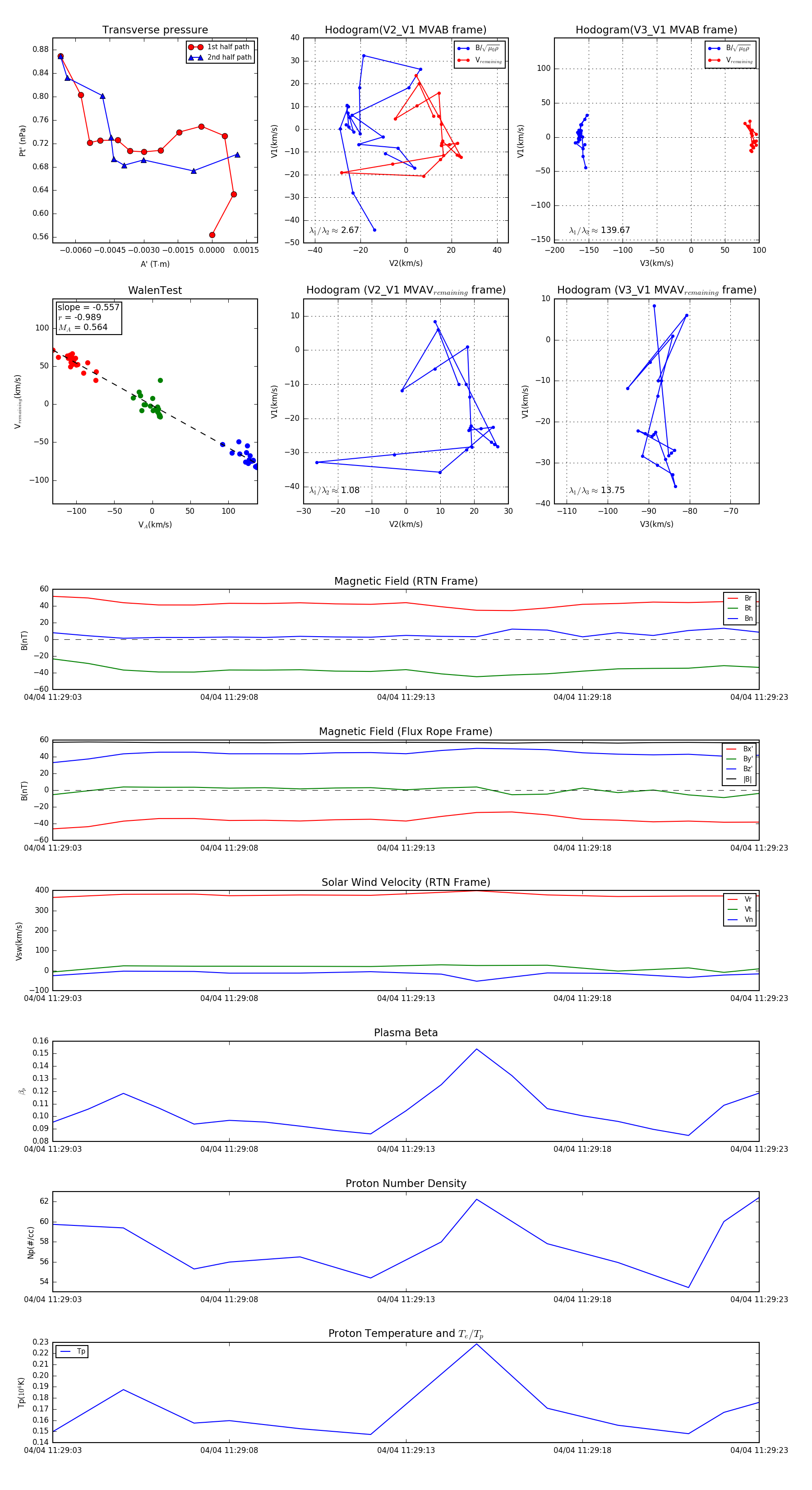
Flux Rope in 2024

Flux Rope Event 2024-04-04 11:29:03 ~ 2024-04-04 11:29:23 (21 seconds)


plot