HOME   LIST
‹–   –›

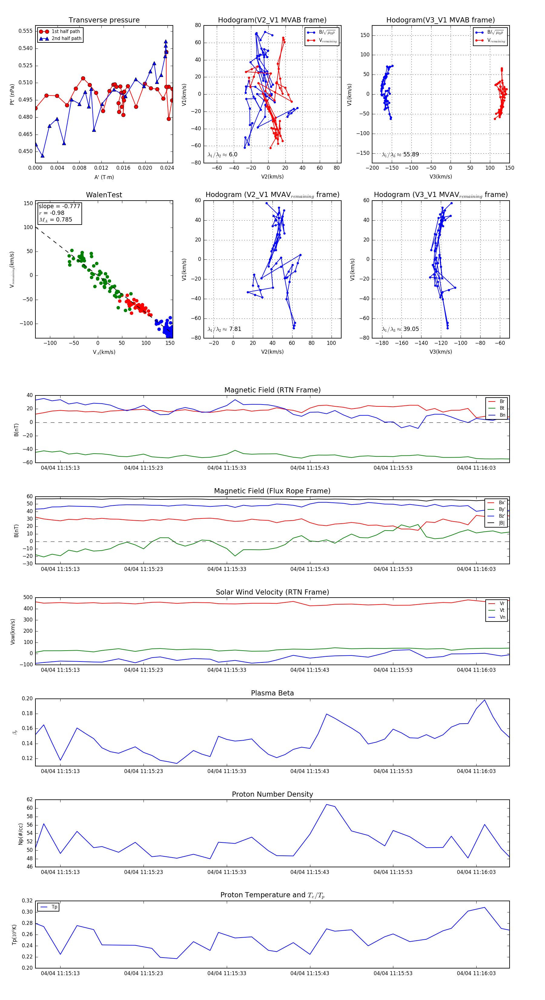
Flux Rope in 2024

Flux Rope Event 2024-04-04 11:15:10 ~ 2024-04-04 11:16:07 (58 seconds)


plot