HOME   LIST
‹–   –›

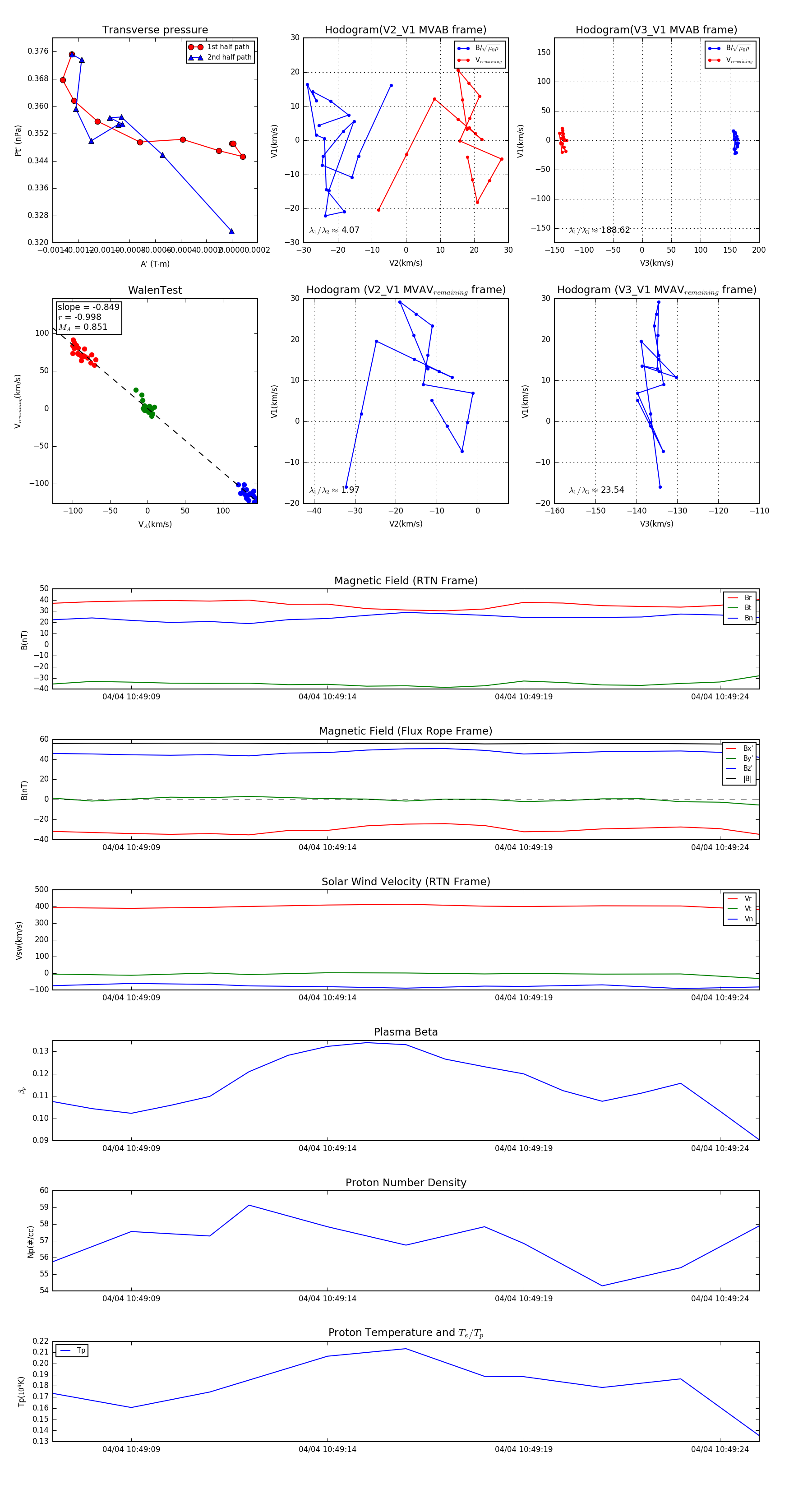
Flux Rope in 2024

Flux Rope Event 2024-04-04 10:49:07 ~ 2024-04-04 10:49:25 (19 seconds)


plot