HOME   LIST
‹–   –›

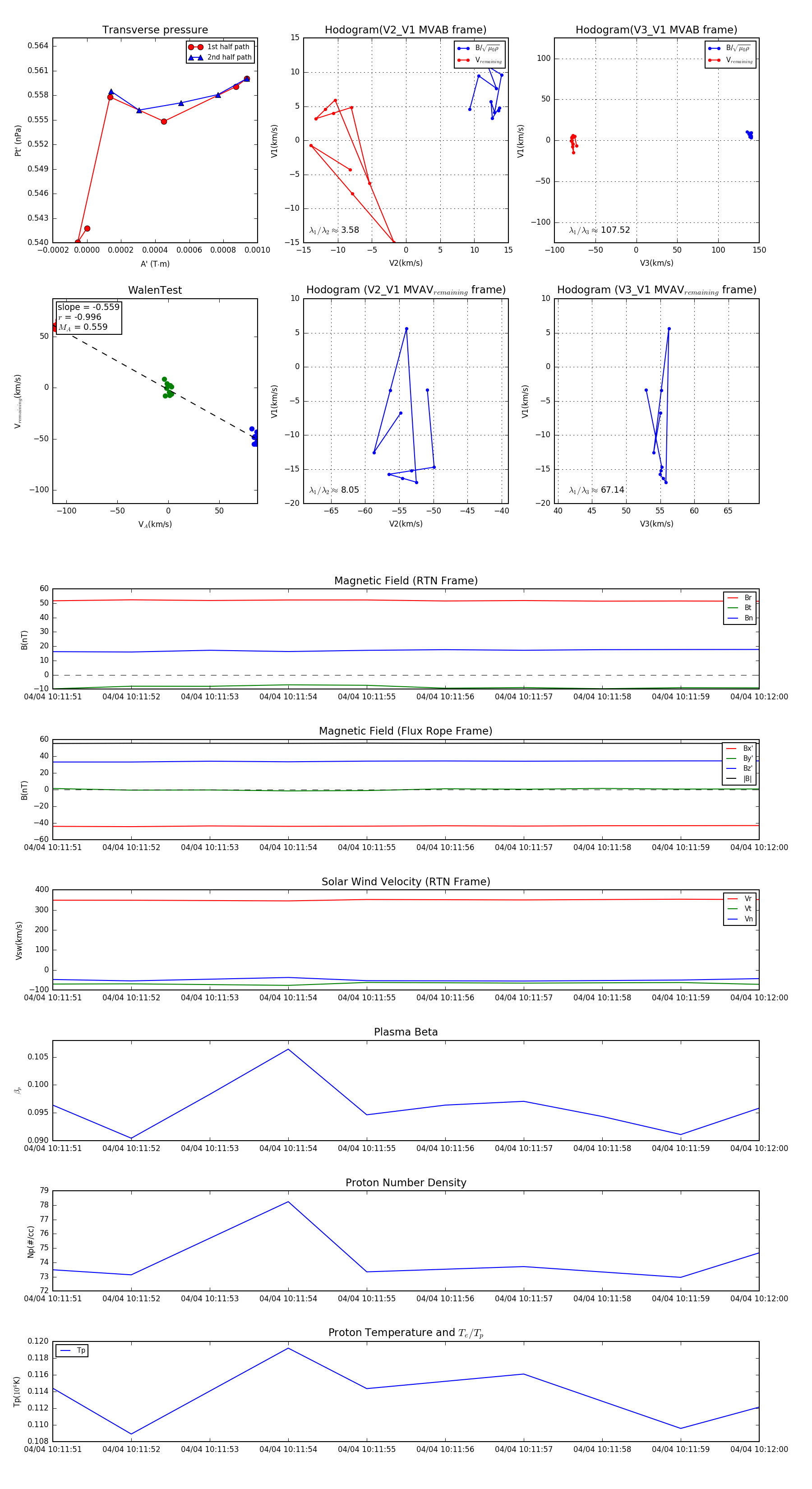
Flux Rope in 2024

Flux Rope Event 2024-04-04 10:11:51 ~ 2024-04-04 10:12:00 (10 seconds)


plot