HOME   LIST
‹–   –›

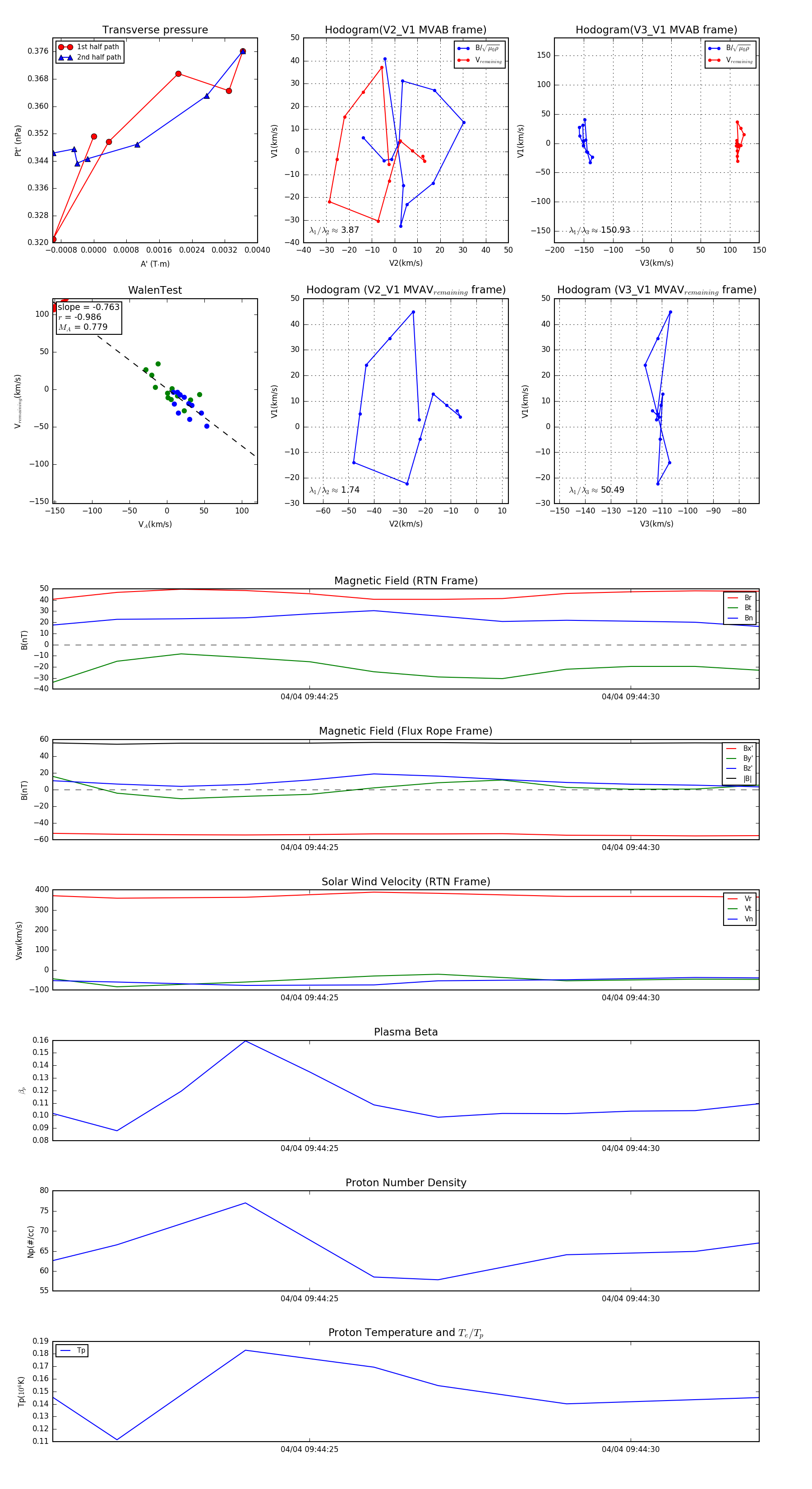
Flux Rope in 2024

Flux Rope Event 2024-04-04 09:44:21 ~ 2024-04-04 09:44:32 (12 seconds)


plot