HOME   LIST
‹–   –›

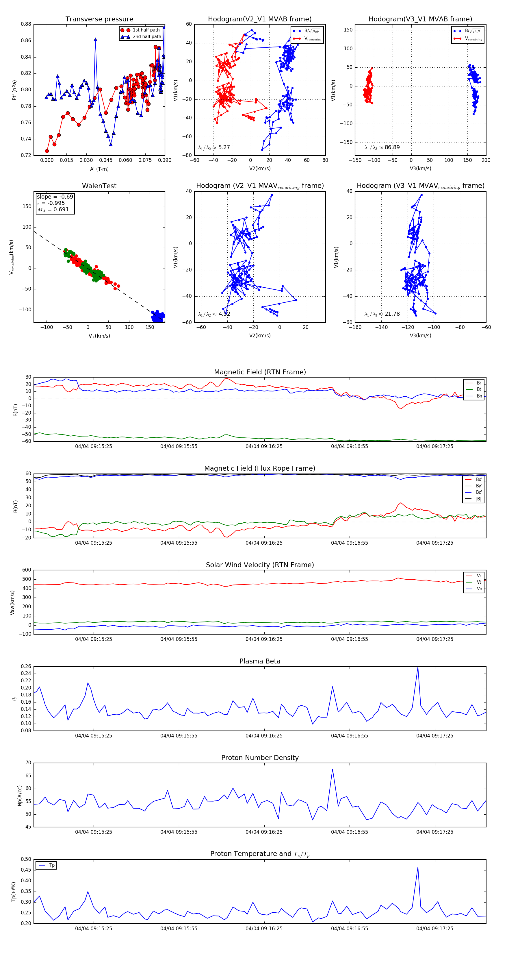
Flux Rope in 2024

Flux Rope Event 2024-04-04 09:15:04 ~ 2024-04-04 09:17:43 (160 seconds)


plot