HOME   LIST
‹–   –›

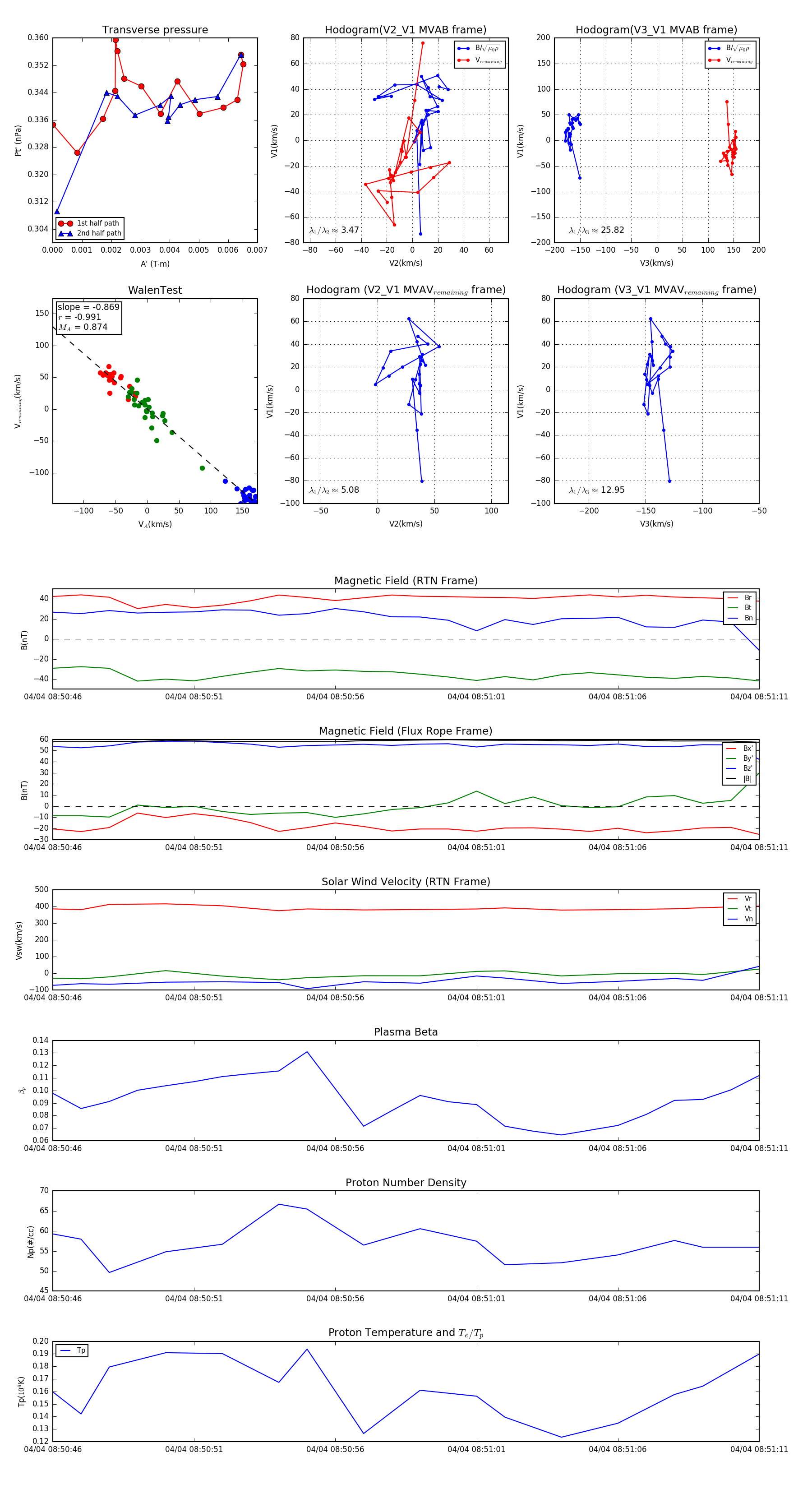
Flux Rope in 2024

Flux Rope Event 2024-04-04 08:50:46 ~ 2024-04-04 08:51:11 (26 seconds)


plot