HOME   LIST
‹–   –›

Flux Rope in 2024

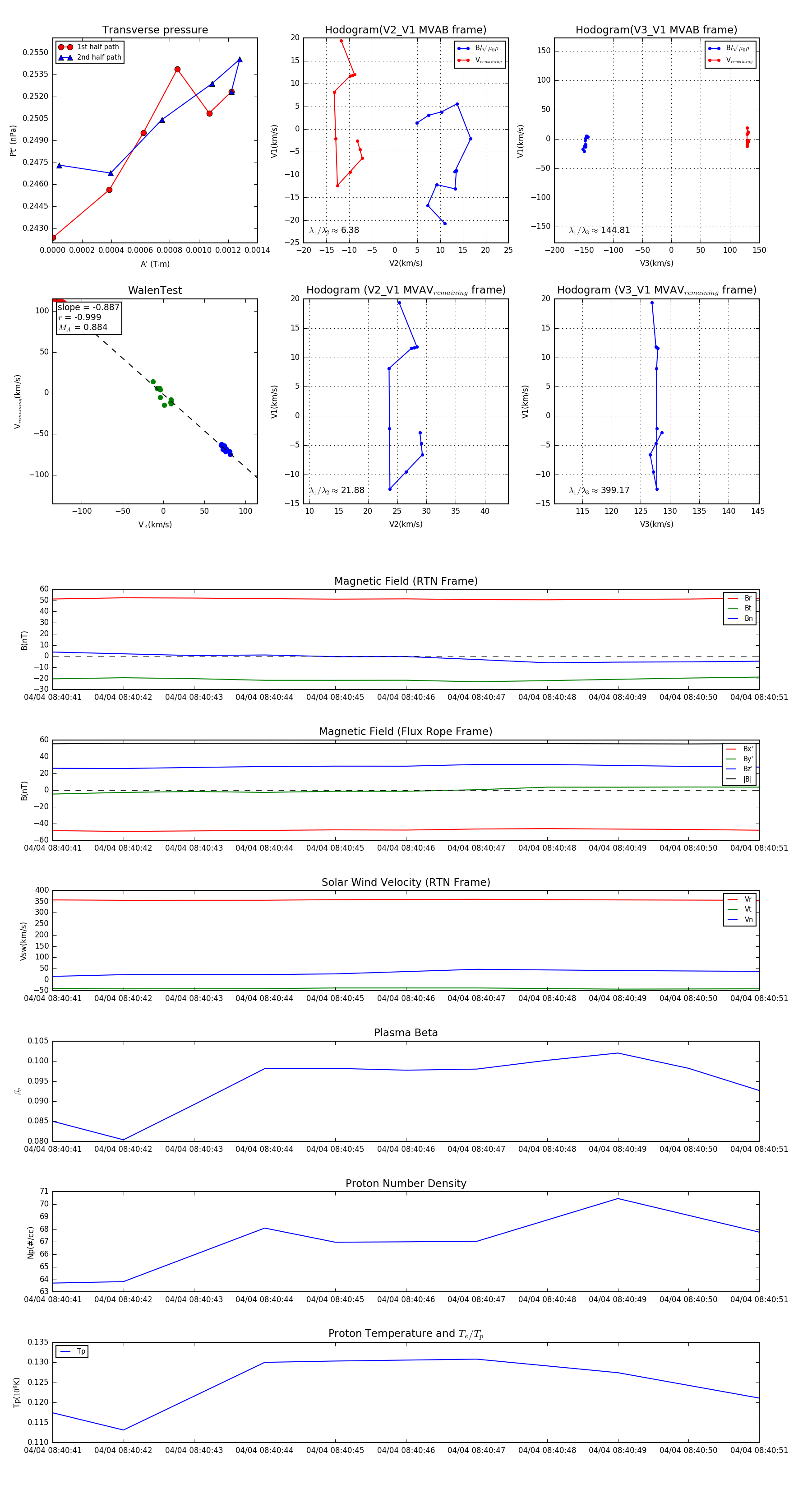
Flux Rope Event 2024-04-04 08:40:41 ~ 2024-04-04 08:40:51 (11 seconds)


plot