HOME   LIST
‹–   –›

Flux Rope in 2024

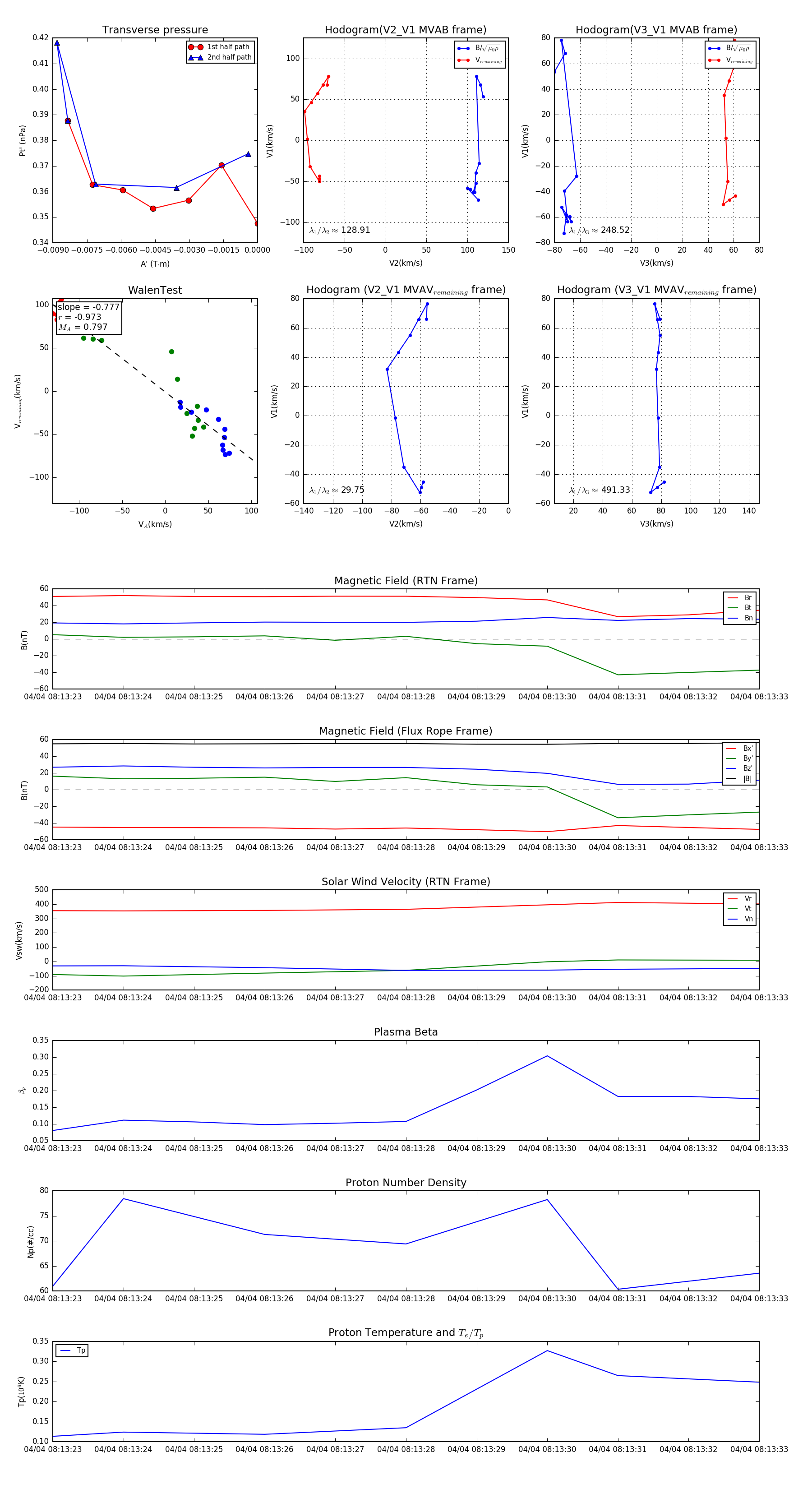
Flux Rope Event 2024-04-04 08:13:23 ~ 2024-04-04 08:13:33 (11 seconds)


plot