HOME   LIST
‹–   –›

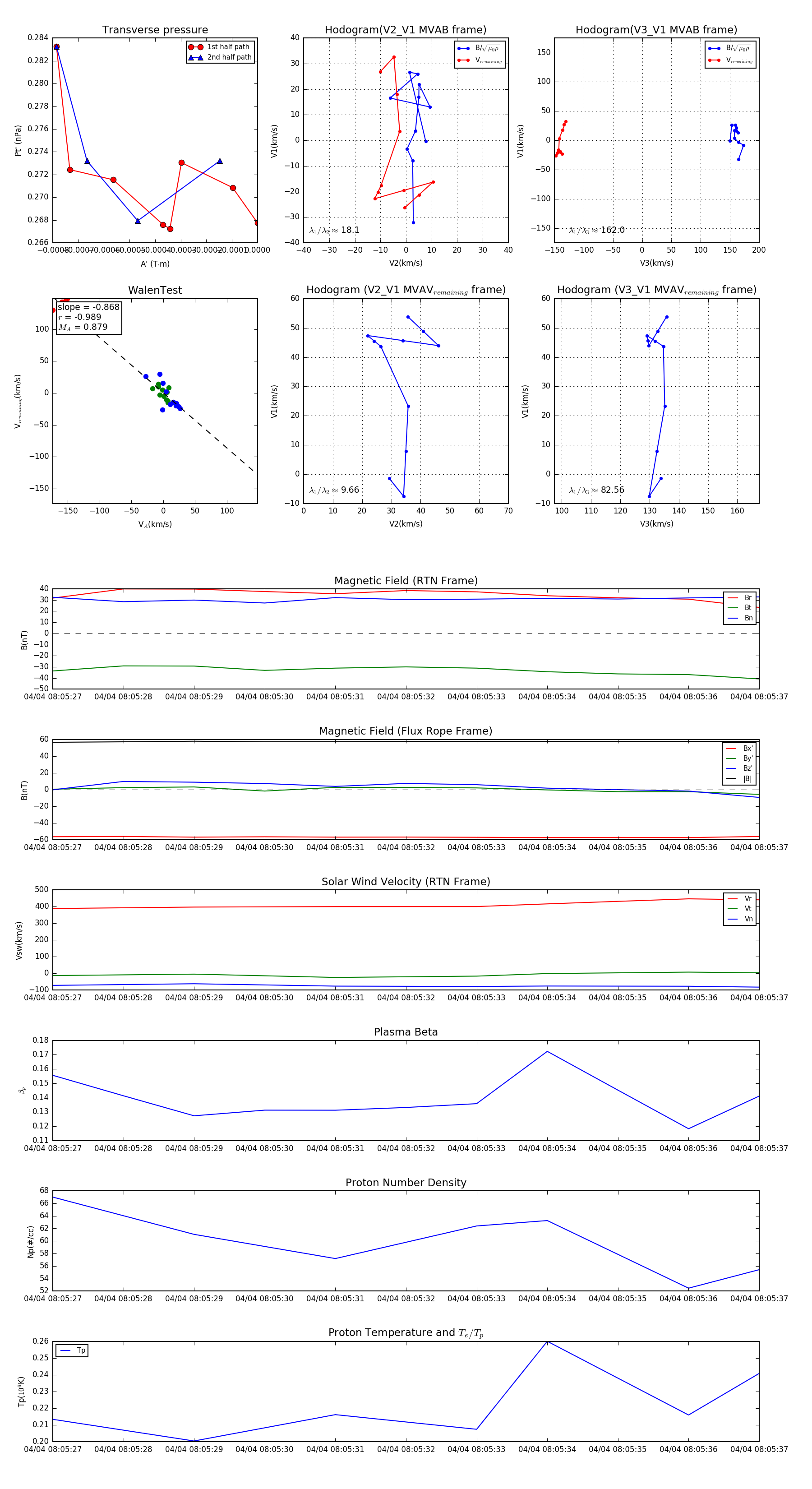
Flux Rope in 2024

Flux Rope Event 2024-04-04 08:05:27 ~ 2024-04-04 08:05:37 (11 seconds)


plot