HOME   LIST
‹–   –›

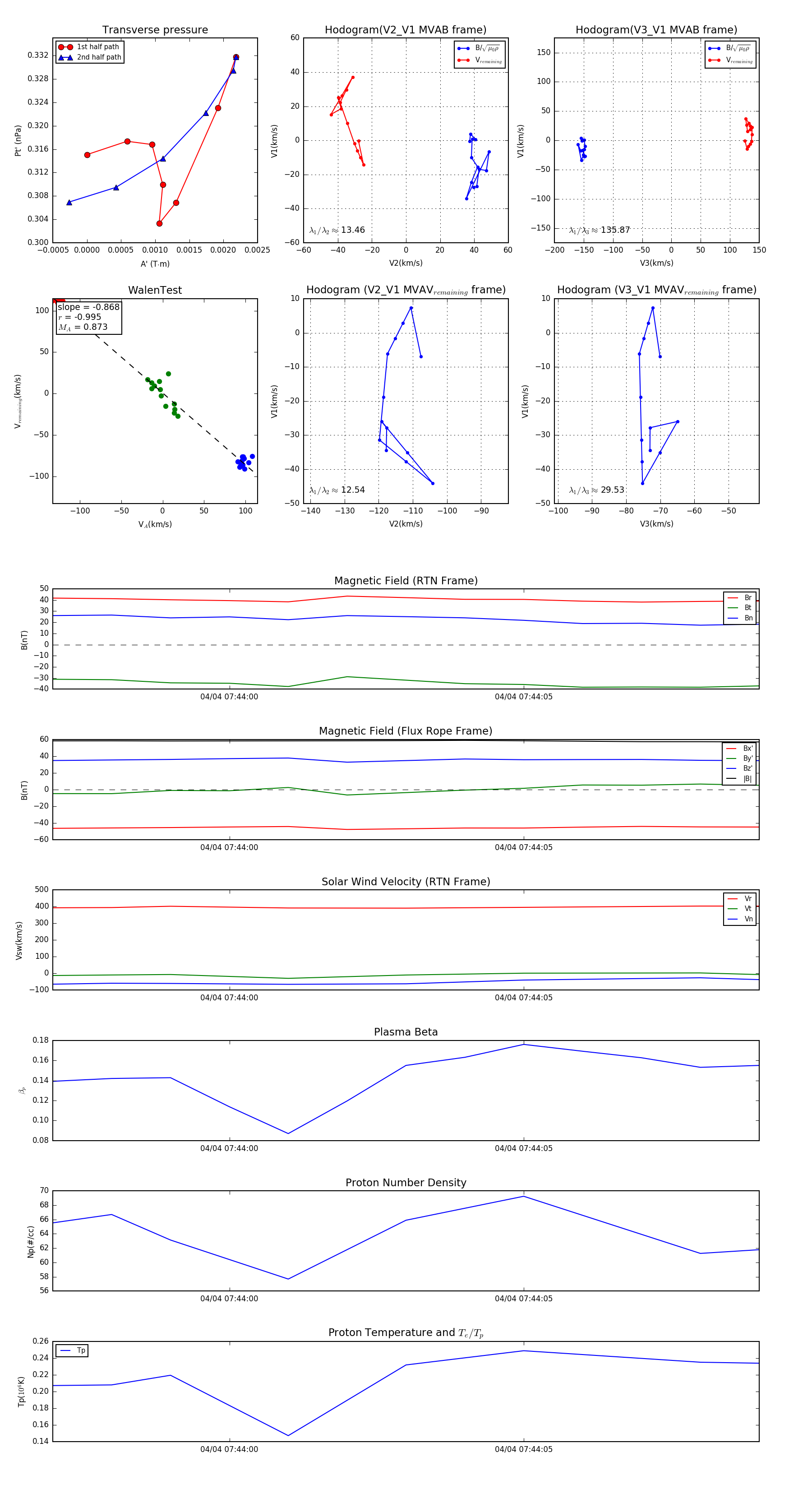
Flux Rope in 2024

Flux Rope Event 2024-04-04 07:43:57 ~ 2024-04-04 07:44:09 (13 seconds)


plot