HOME   LIST
‹–   –›

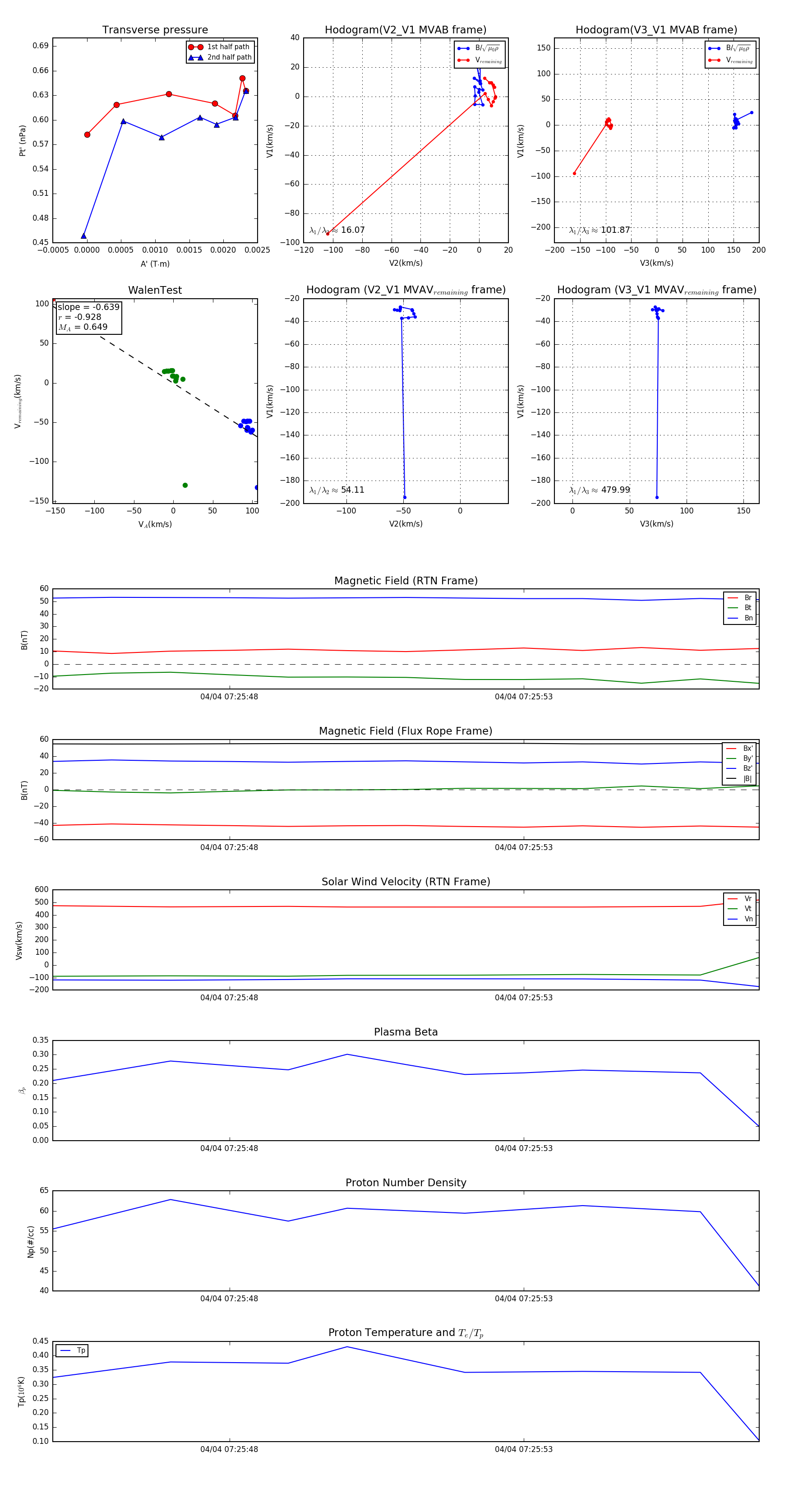
Flux Rope in 2024

Flux Rope Event 2024-04-04 07:25:45 ~ 2024-04-04 07:25:57 (13 seconds)


plot