HOME   LIST
‹–   –›

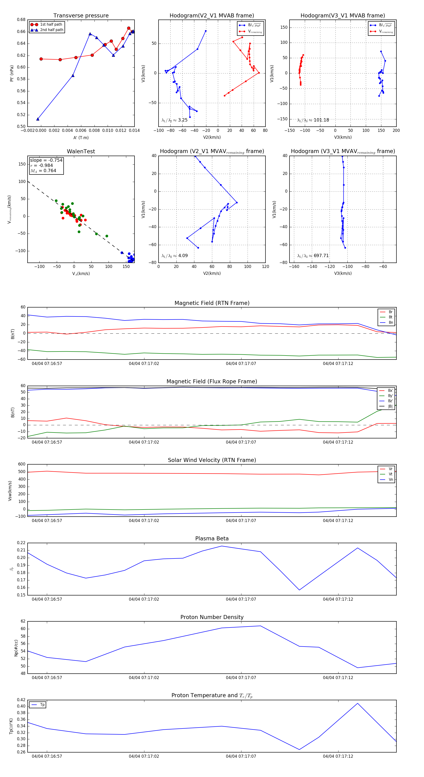
Flux Rope in 2024

Flux Rope Event 2024-04-04 07:16:56 ~ 2024-04-04 07:17:15 (20 seconds)


plot