HOME   LIST
‹–   –›

Flux Rope in 2024

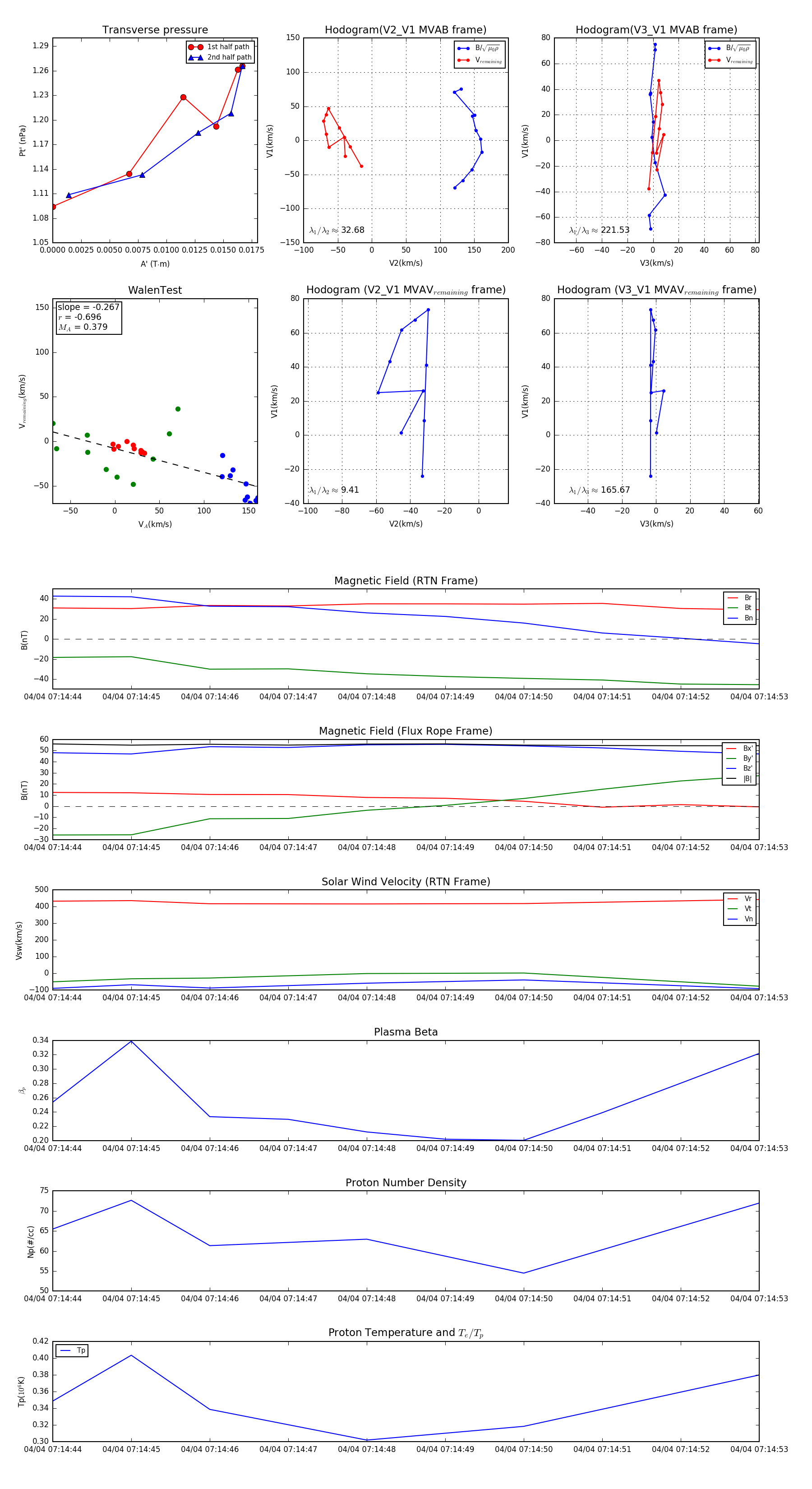
Flux Rope Event 2024-04-04 07:14:44 ~ 2024-04-04 07:14:53 (10 seconds)


plot