HOME   LIST
‹–   –›

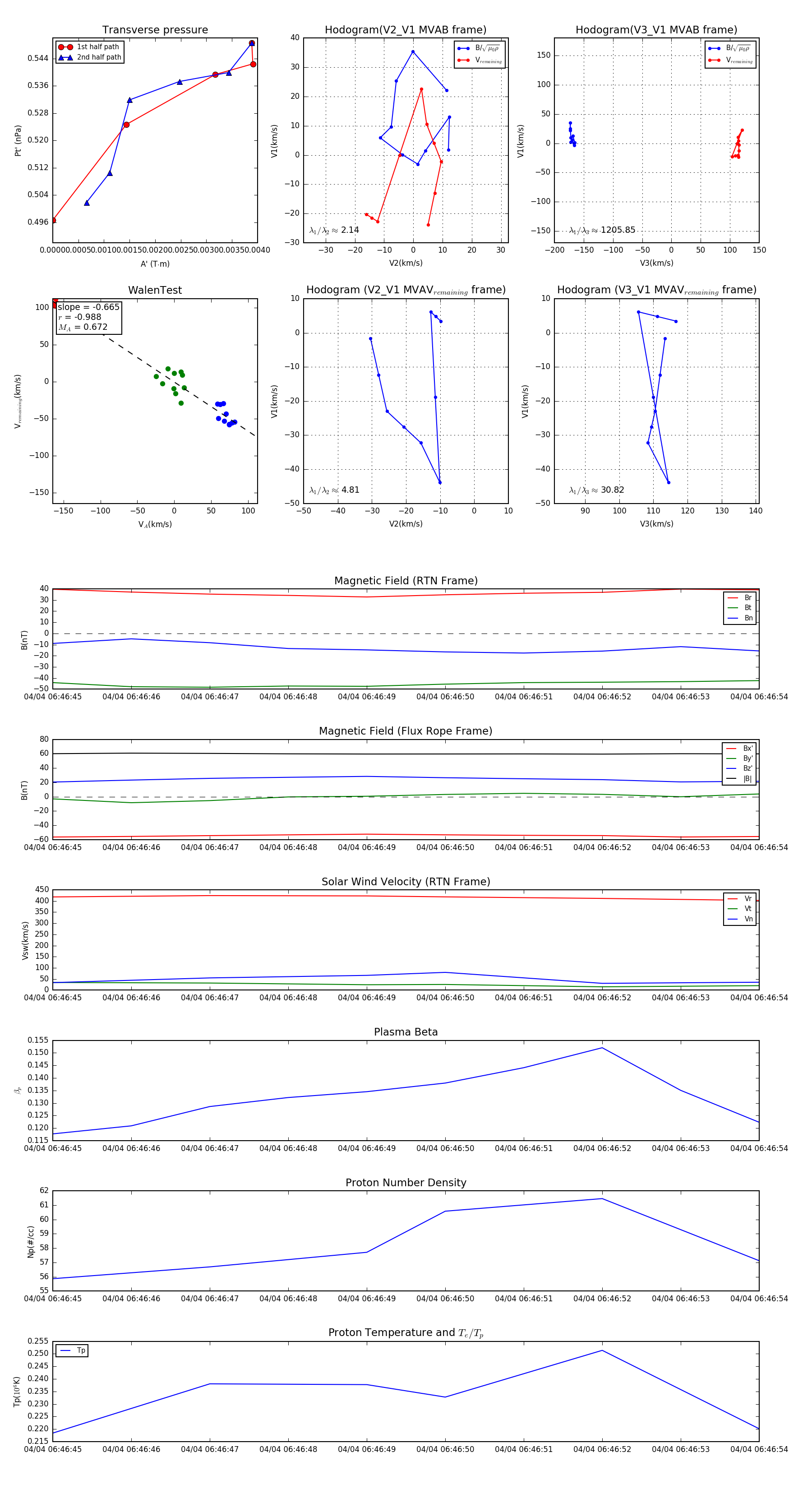
Flux Rope in 2024

Flux Rope Event 2024-04-04 06:46:45 ~ 2024-04-04 06:46:54 (10 seconds)


plot