HOME   LIST
‹–   –›

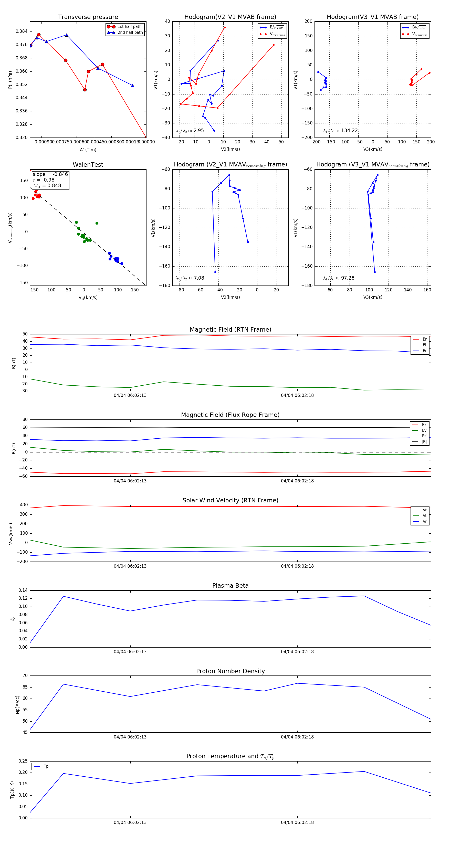
Flux Rope in 2024

Flux Rope Event 2024-04-04 06:02:10 ~ 2024-04-04 06:02:22 (13 seconds)


plot