HOME   LIST
‹–   –›

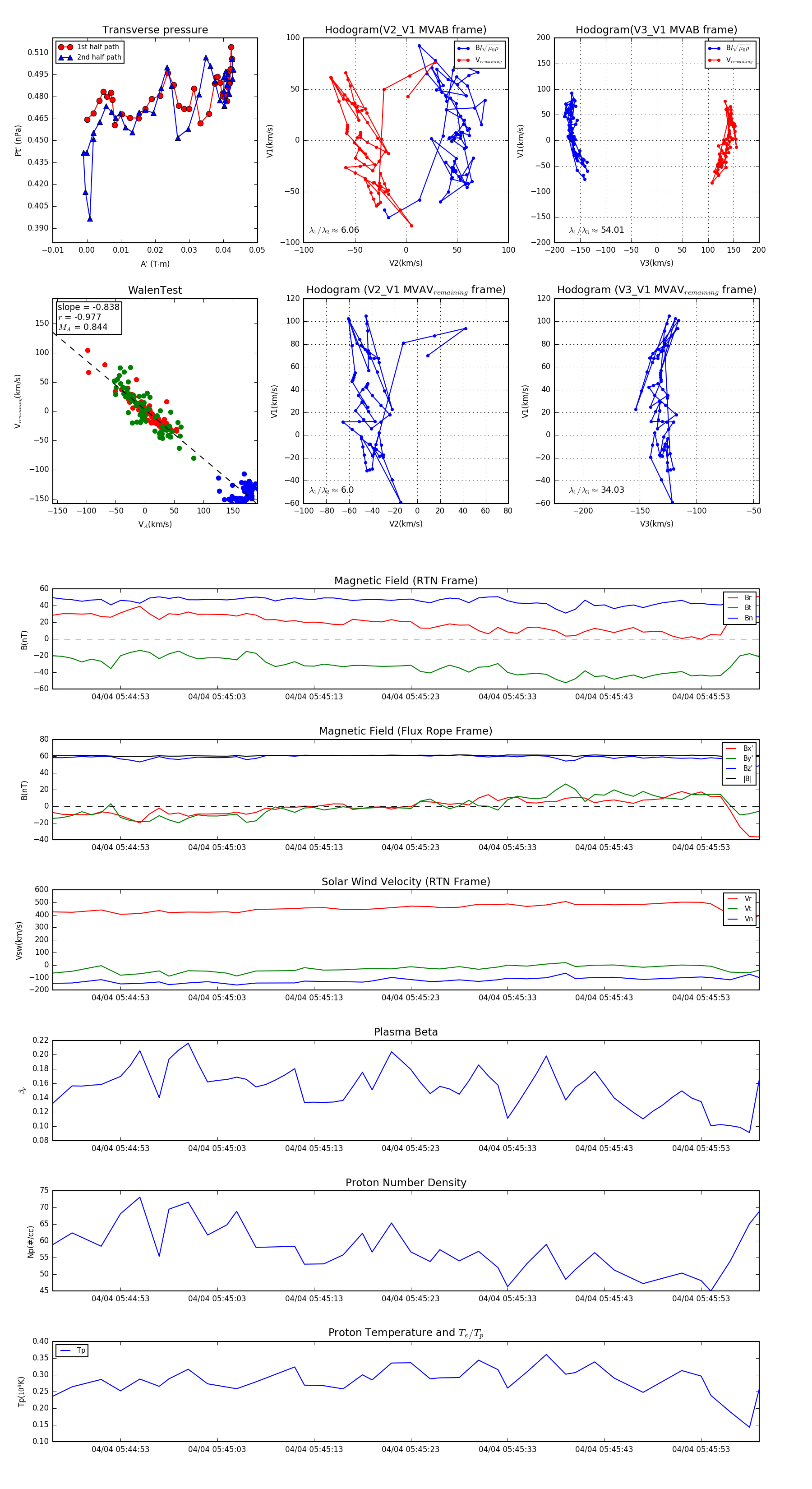
Flux Rope in 2024

Flux Rope Event 2024-04-04 05:44:46 ~ 2024-04-04 05:45:59 (74 seconds)


plot