HOME   LIST
‹–   –›

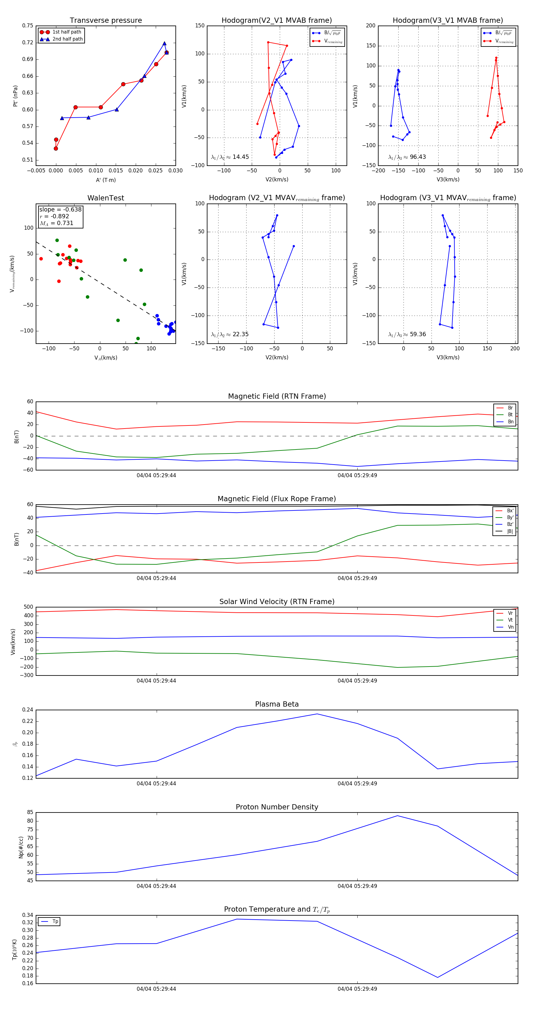
Flux Rope in 2024

Flux Rope Event 2024-04-04 05:29:41 ~ 2024-04-04 05:29:53 (13 seconds)


plot