HOME   LIST
‹–   –›

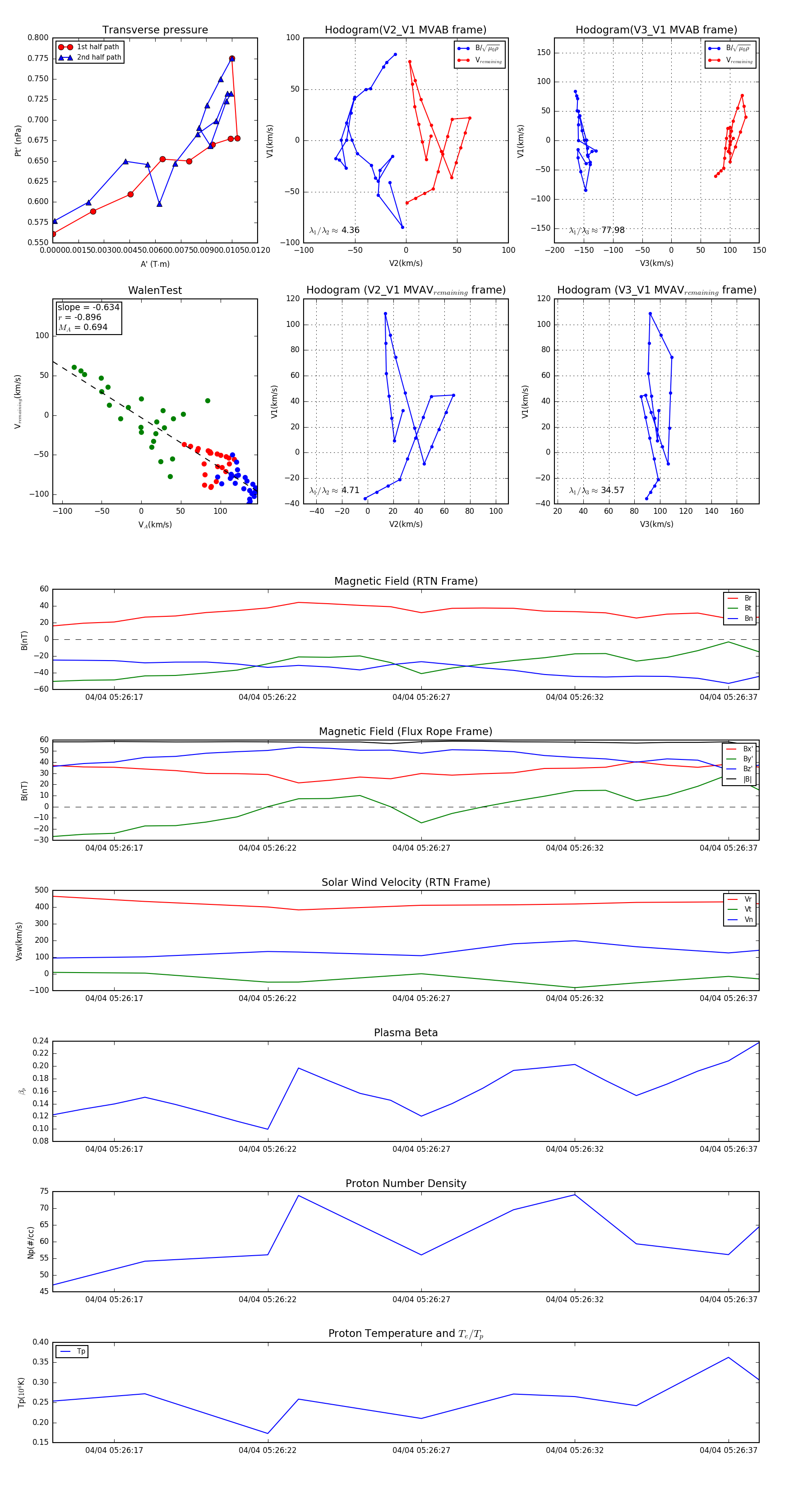
Flux Rope in 2024

Flux Rope Event 2024-04-04 05:26:15 ~ 2024-04-04 05:26:38 (24 seconds)


plot