HOME   LIST
‹–   –›

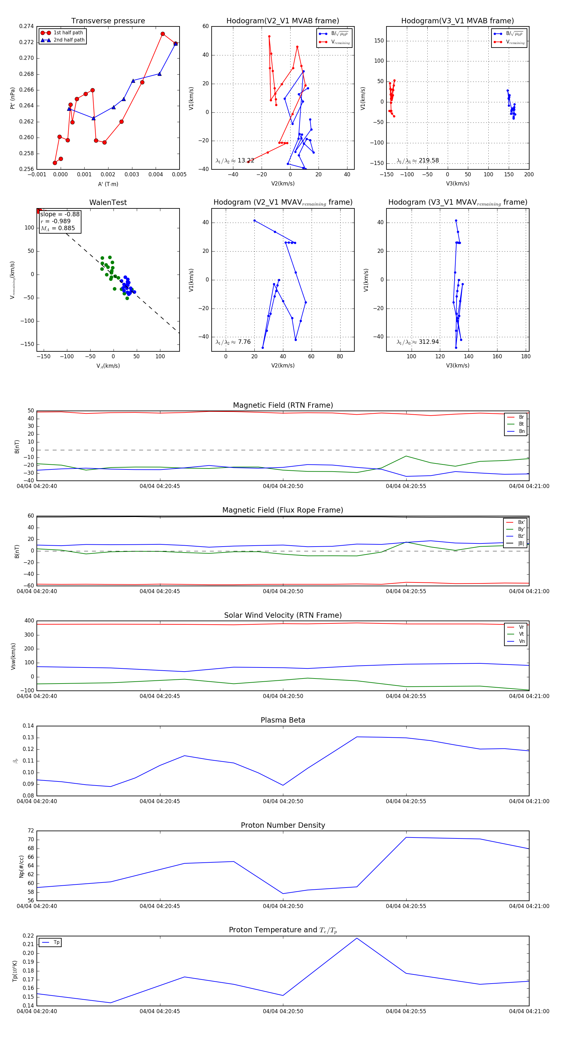
Flux Rope in 2024

Flux Rope Event 2024-04-04 04:20:40 ~ 2024-04-04 04:21:00 (21 seconds)


plot