HOME   LIST
‹–   –›

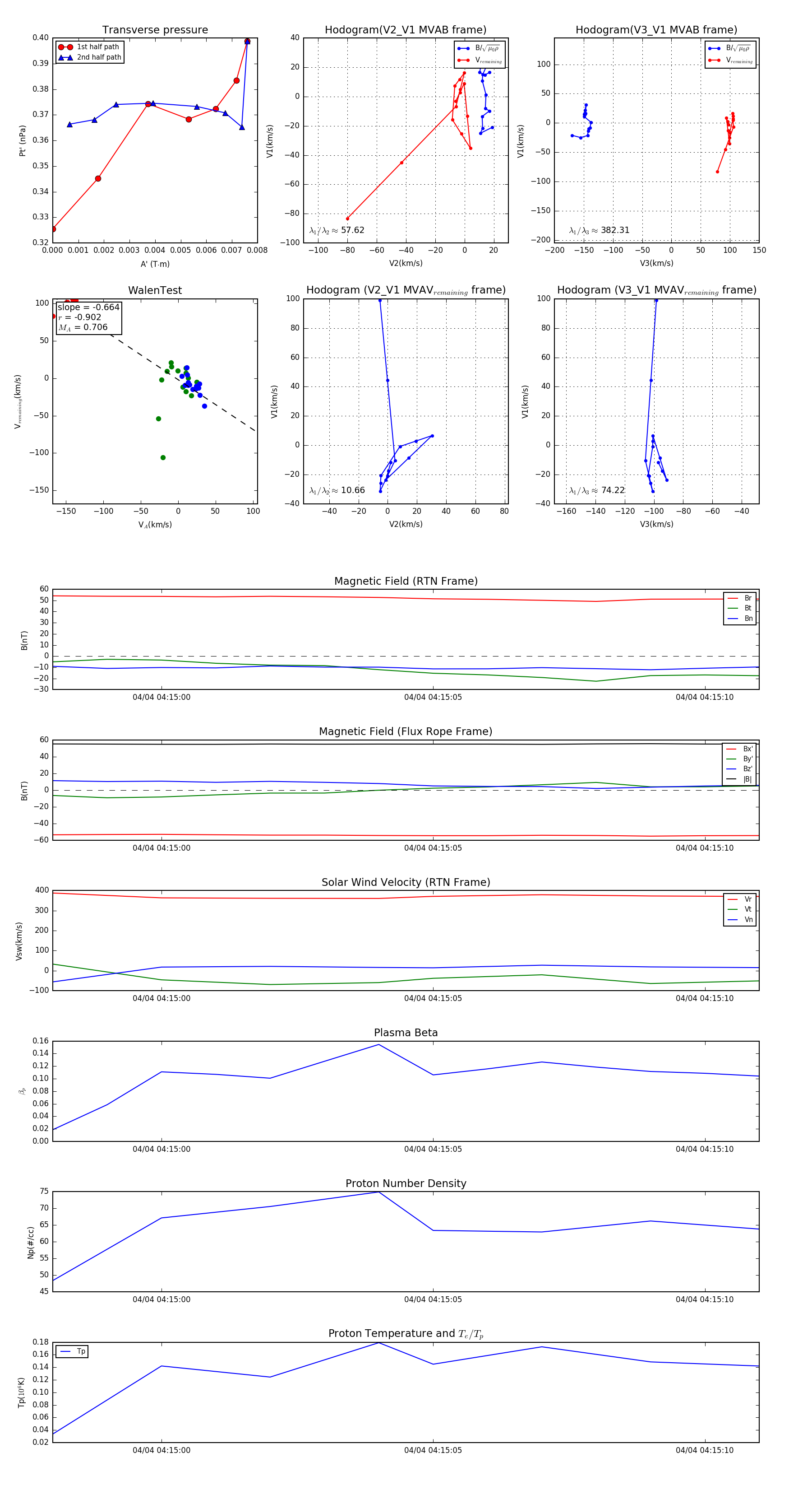
Flux Rope in 2024

Flux Rope Event 2024-04-04 04:14:58 ~ 2024-04-04 04:15:11 (14 seconds)


plot