HOME   LIST
‹–   –›

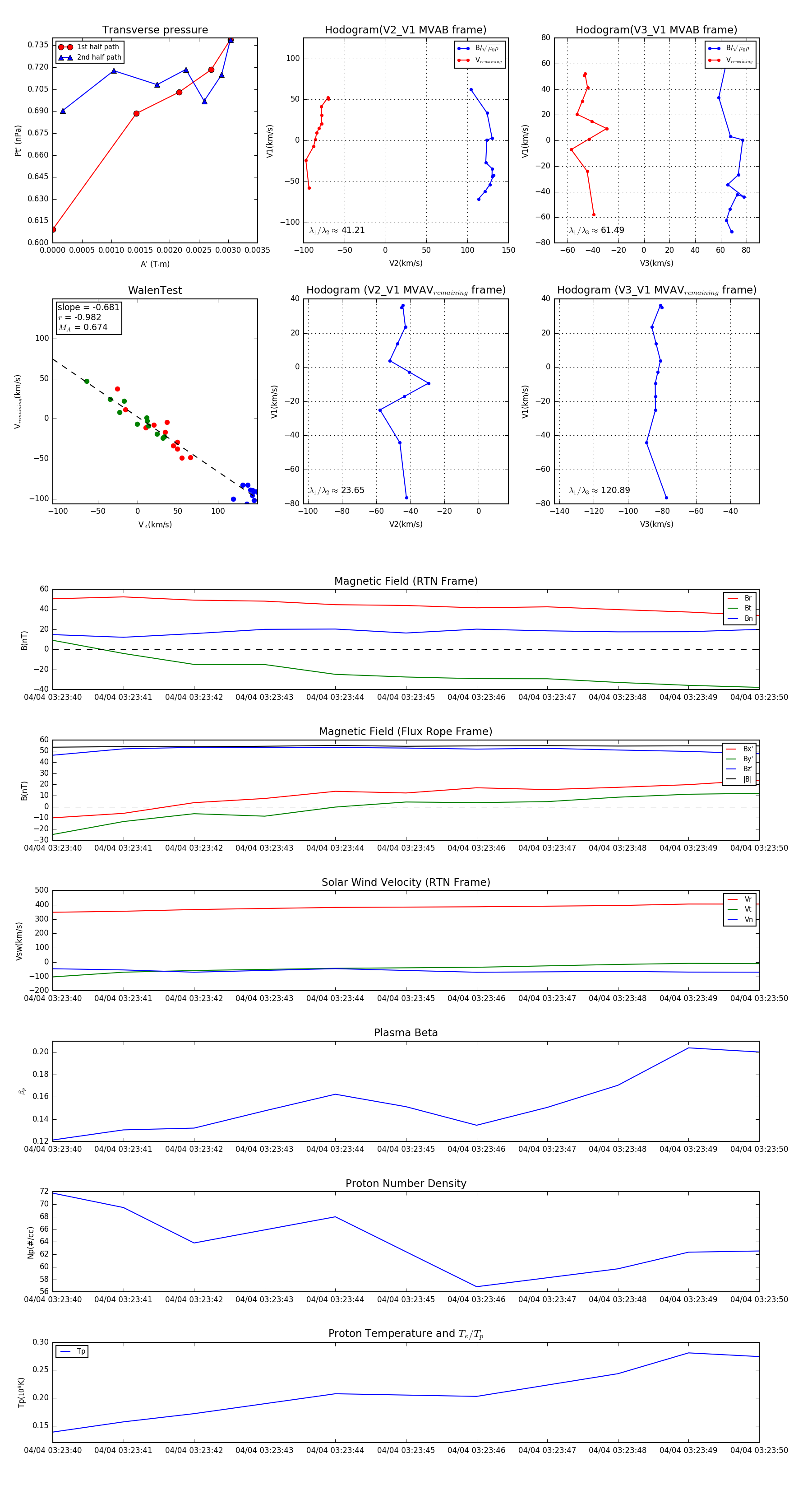
Flux Rope in 2024

Flux Rope Event 2024-04-04 03:23:40 ~ 2024-04-04 03:23:50 (11 seconds)


plot