HOME   LIST
‹–   –›

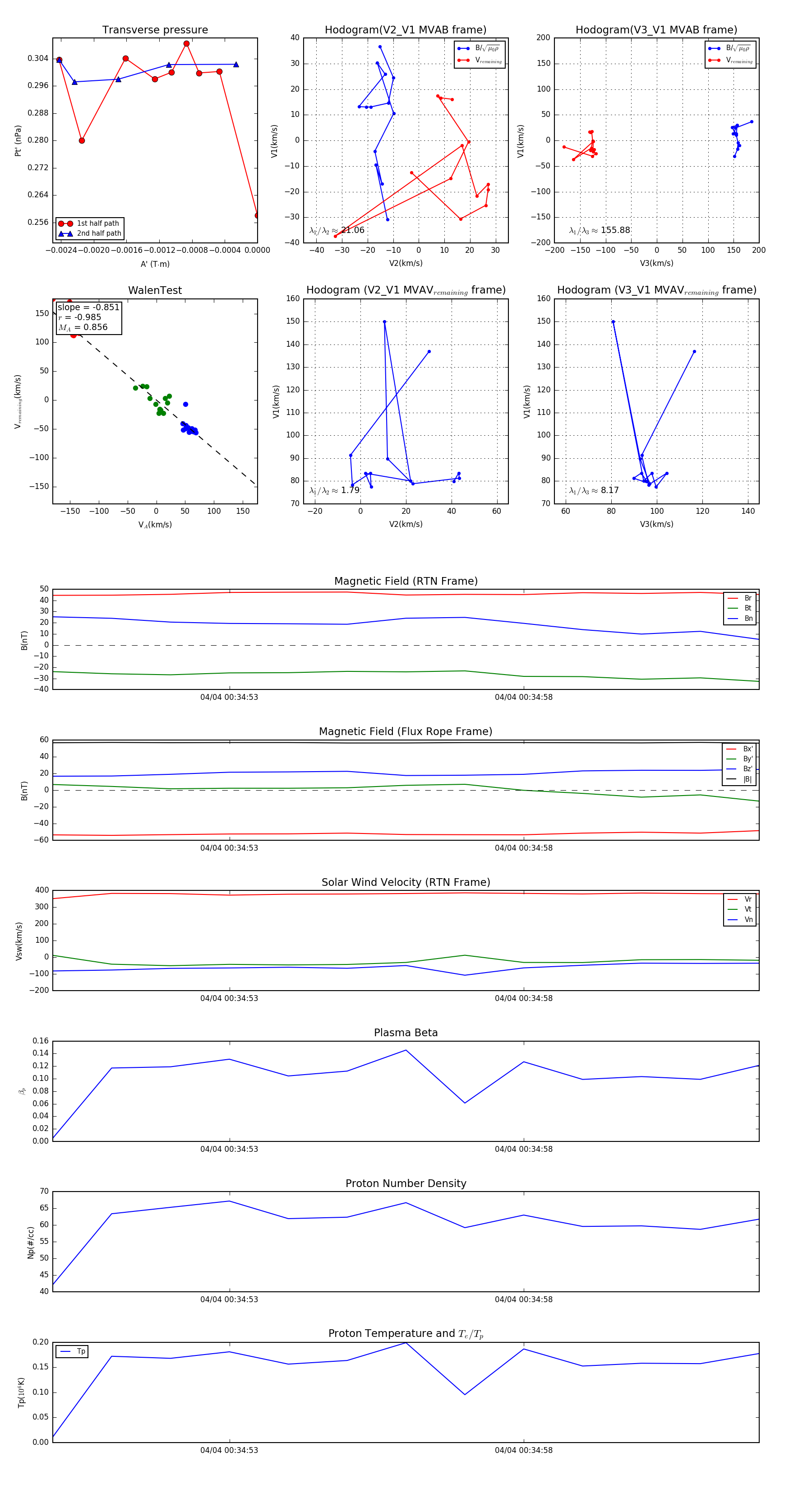
Flux Rope in 2024

Flux Rope Event 2024-04-04 00:34:50 ~ 2024-04-04 00:35:02 (13 seconds)


plot