HOME   LIST
‹–   –›

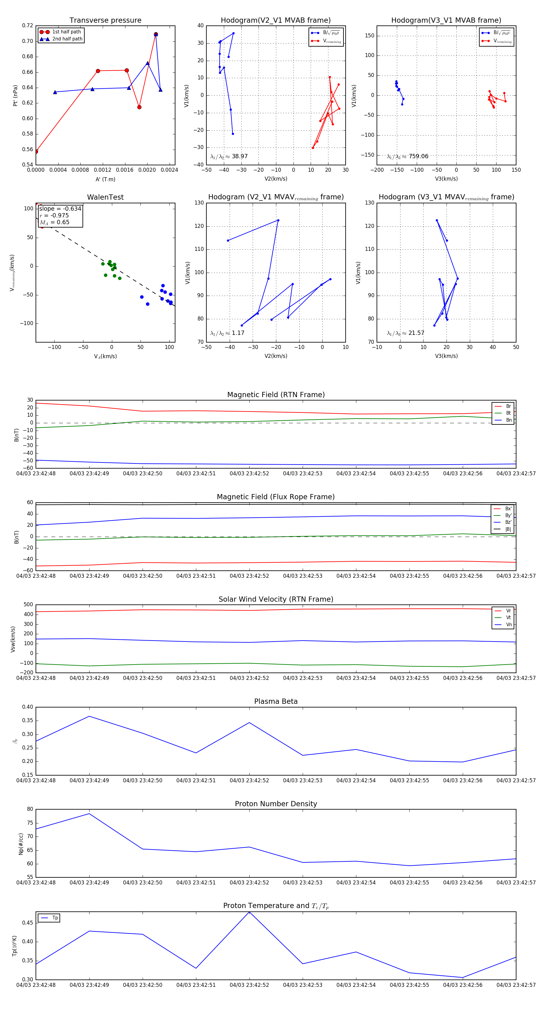
Flux Rope in 2024

Flux Rope Event 2024-04-03 23:42:48 ~ 2024-04-03 23:42:57 (10 seconds)


plot