HOME   LIST
‹–   –›

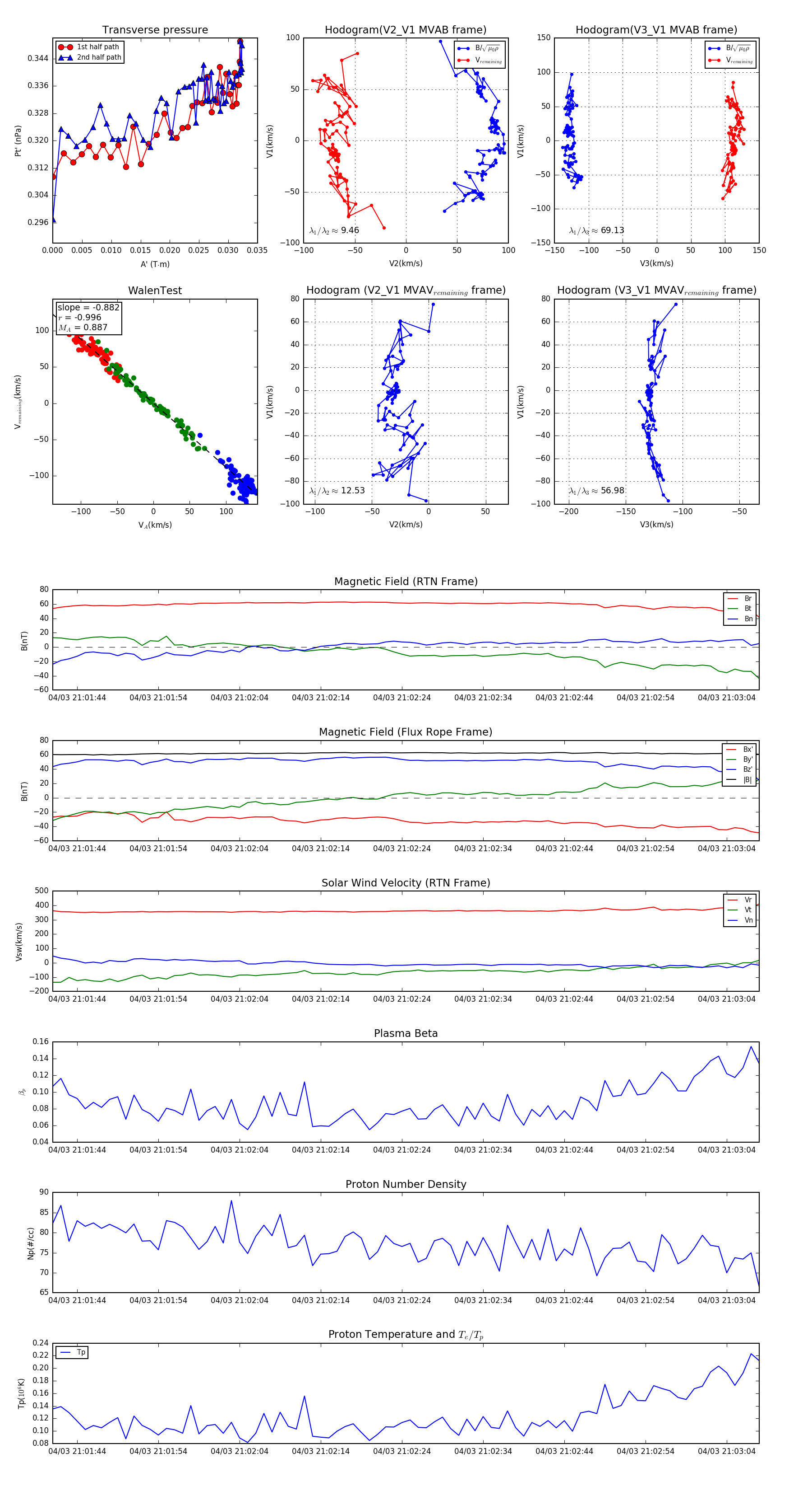
Flux Rope in 2024

Flux Rope Event 2024-04-03 21:01:41 ~ 2024-04-03 21:03:08 (88 seconds)


plot