HOME   LIST
‹–   –›

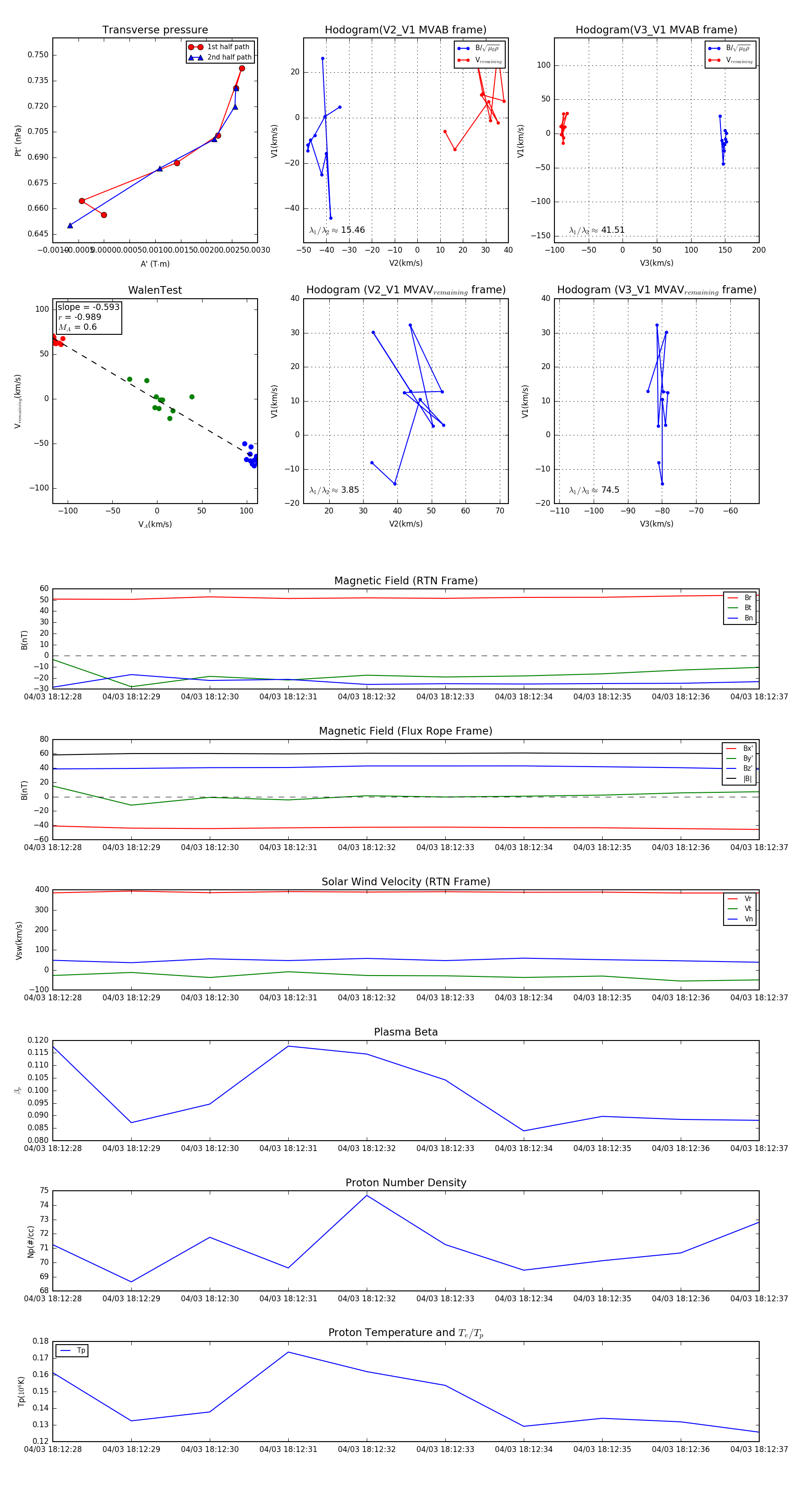
Flux Rope in 2024

Flux Rope Event 2024-04-03 18:12:28 ~ 2024-04-03 18:12:37 (10 seconds)


plot